라이선스 가이드
1.1. 소프트웨어 라이선스
오픈소스 소프트웨어에 관한 법적 리스크를 이해하기 위해서는 소프트웨어에 관한 지식재산권과 라이선
스에 관한 기본적인 개념을 이해할 필요가 있다. 오픈소스 라이선스는 소프트웨어 라이선스의 일종이기
때문이다. 소프트웨어 라이선스의 일반적인 내용을 이해하면 오픈소스 라이선스의 특징을 더욱 잘 이해
할 수 있다. 일반적인 특징을 이해한 후에는 오픈소스 라이선스 각각의 세부적인 쟁점들을 검토할 필요가
있다.
소프트웨어에 대한 저작권 등 독점배타권을 가진 권리자는 다른 사람들이 해당 소프트웨어를 사용하거나
배포하는 것을 허락할 수 있다. 일반적인 상용소프트웨어는 그 대가로 로열티를 요구한다. 국내에서 활용
되는 소프트웨어 라이선스계약에는 일반적으로 계약의 목적, 정의조항, 실시권의 설정, 계약 기간, 로열
티, 기록의 보관 등에 관한 간단한 내용만이 포함되어 있다. 그런데 미국의 소프트웨어 라이선스 계약서
내용을 보면 매우 상세한 내용을 담고 있다. 소프트웨어 계약은 다른 분야에 비해 상대적으로 역사가 길지
않아서 업계의 표준 관행이나 판결 등 분쟁 해결의 기준이 명확하지 않다. 그래서 당사자들은 되도록 상세
한 규정을 두고 싶어 하기 때문에 계약서 내용이 상세해지게 된다.
일반적인 상용 소프트웨어 라이선스의 주된 내용은 권리자가 사용자에게 라이선스를 부여하고 사용자는
그 대가를 지급하는 것으로 구성되어 있다. 이렇게 거둬들인 수입으로 권리자는 이익을 남기고, 또 일부는
R&D 자금으로 재투자하여 소프트웨어의 성능을 개선하거나 새로운 소프트웨어를 개발하게 된다. 오늘날
대부분의 소프트웨어 기업들이 이러한 비즈니스 모델을 가지고 있다.
1.2. 오픈소스 라이선스
그렇다면 오픈소스 라이선스들은 일반적인 소프트웨어 라이선스와 어떻게 다른가? 일반 상용소프트웨어와 마찬가지로 오픈소스 소프트웨어에도 저작권 등 지식재산권이 있다. 그래서 권리자의 허락 없이 함부로 사용하면 소송을 당할 수 있다. 그런데 오픈소스의 권리자들은 되도록 많은 사람이 자유롭게 사용할 수 있도록 광범위한 라이선스를 부여하고 있다. 예를 들어 사용자들에게 사용에 대한 권리뿐만 아니라 마음대로 복제 및 배포를 할 수 있도록 하고, 소스코드까지 제공하여 마음대로 수정할 수 있도록 허락한다. 하지만 상용소프트웨어처럼 그에 따르는 로열티를 요구하지는 않으며, 대신 몇 가지 지켜야 할 의무사항을 요구한다. 구체적인 예를 통해 가장 기본적인 몇 가지 의무사항을 살펴보기로 하자.
저작권, 개발자 및 기여자 정보의 표시
대부분의 오픈소스SW 라이선스는 개발자 또는 기여자에 관한 사항과 저작권에 관한 사항을 제품에 표시하거나 포함하도록 요구하고 있다.
Apache 2.0
3. You must retain, in the Source form of any Derivative Works that You distribute, all copyright,
patent, trademark, and attribution notices from the Source form of the Work.
코드를 수정한 경우 수정한 정보의 표시
이용자가 소스코드를 수정하였을 때에는 수정한 사람, 수정일자 등 수정에 관한 내용들을 포함시키도록 함으로써, 원본과 구별할 수 있도록 한다. 저작인격권의 하나인 동일성유지권에 비유할 수 있다.
Apache 2.0
2. You must cause any modified files to carry prominent notices stating that You changed
the files.
라이선스 정보의 제공
많은 오픈소스SW 라이선스들은 이용자들이 오픈소스SW에 관한 권리를 잘 이해할 수 있도록 배포자로 하여금 해당 라이선스의 사본을 함께 첨부할 것을 요구하고 있다.
Apache 2.0
1. You must give any other recipients of the Work or Derivative Works a copy of this
License.
동일한 라이선스로 재배포할 것 (카피레프트)
라이선스에 따라 큰 차이를 보이는 부분은 ‘카피레프트(Copyleft)’1
에 관한 사항이다.
GPL을 대표로 하는 카피레프트 라이선스들은 이용자들이 소프트웨어를 수정한 후
배포하고자 할 때 수정된 소프트웨어도 동일한 라이선스로 배포할 것을 요구한다.
GPL 2.0
You may modify your copy or copies of the Program or any portion of it, thus forming a
work based on the Program, … provided that you also meet all of these conditions:
b) You must cause any work that you distribute or publish, that in whole or in part contains
or is derived from the Program or any part thereof, to be licensed as a whole at no charge
to all third parties under the terms of this License.
1) 카피레프트(Copyleft)라는 용어는 원래 저작권(Copyright)에 반대한다는 의미로 “Copy-right”에서 “right" 대 신 "left”로 바꾸어 사용하기 시작한 것이다. 그런데, FSF가 말하는 “소프트웨어의 자유”를 지키기 위한 구체적 인 수단이 GPL이며, 그 중에서도 핵심적인 내용은 파생저작물을 GPL로 재배포할 것을 요구하는 조항이기 때 문에, 보통 이 조항을 가리켜 카피레프트 조항이라고 부르고 있다.
소스코드의 제공
카피레프트 조항을 포함하는 라이선스의 경우, 소프트웨어를 배포할 때 소스코드까지 함께 배포하도록 요구한다.
GPL 2.0
You may copy and distribute the Program (or a work based on it, under Section 2) in object
code … provided that you also do one of the following:
a) Accompany it with the complete corresponding machine-readable source code,
<사례> 국내 기업들의 소스코드 제공
삼성 전자와 LG 전자는 웹사이트를 통해 휴대폰, TV 등 오픈소스를 이용하고 있는 제품들의 소스코드 를 제공하고 있다.
오픈소스 라이선스에서 공통으로 다루고 있는 쟁점들을 파악하고 있으면, 새로운 라이선스를 접하더라도 한결 이해가 쉽다. 국내에서는 저작권위원회가 운영하는 OLIS 사이트(http://www.olis.or.kr)에서 70여종의 오픈소스 라이선스를 정리하여 보여주고 있다.
OSS 라이선스들의 구체적인 내용은 라이선스마다 차이가 있지만, 모든 OSS 라이선스가 공통적
으로 가진 특징이 있다. 왜냐하면 이러한 공통된 특징 혹은 요건을 충족해야만 OSI(Open Source
Initiative)2 로부터 오픈소스 라이선스로 인증받을 수 있기 때문이다. 몇 가지 특징을 살펴보자.
첫째, 라이선스는 소프트웨어의 자유로운 재배포를 허용해야 하며, 사용자가 소프트웨어를 상업
용으로 사용하더라도 로열티 등의 명목으로 대가를 요구할 수 없다. 만약 어떤 라이선스가 ‘비상
업용(non-commercial)’으로만 자유롭게 배포할 수 있도록 허용한다면, OSI의 요건을 충족하지
못하기 때문에 OSS 라이선스가 될 수 없다.
둘째, 해당 프로그램에는 소스코드가 포함되어 있어야 하며, 이용자가 소스코드 형태로 배포하는
것을 허용해야 한다. 예를 들면, 프리웨어(freeware)의 경우 자유로운 재배포가 허용되지만 소스
코드가 포함되어 있지 않기 때문에 오픈소스SW에 해당하지 않는다.
OSI로부터 오픈소스 라이선스 인증을 받기 위해서는 이 밖에 8가지의 추가적인 요건을 충족시켜
야 한다. 자세한 내용은 OSI의 사이트에서 확인할 수 있다.3
<상담 사례> 비상업용으로만 사용하도록 한 경우
Q: 구글의 안드로이드 플랫폼에는 netperf 라는 오픈소스SW가 포함되어 있습니다. netperf
license를 찾아보니 다음과 같은 내용이 포함되어 있습니다. 그런데, non-commercial only라고
되어있는데, 저희 회사가 사용하여도 되는지요?
The enclosed software and documentation includes copyrighted works of Hewlett-Packard
Co. For as long as you comply with the following limitations, you are herebyauthorized to
(i) use, reproduce, and modify the software and documentation, and to (ii) distribute the
software and documentation, including modifications, for non-commercial purposes only.
A: 라이선스 문구에 ‘non-commercial’ 이라는 조건이 포함되어 있으면 회사에서 상업적으로 활
용하기는 어렵습니다. 다만, 이러한 조건이 포함되어 있으면 OSI의 인증을 받기가 어려우며, 반
대로 OSI의 인증을 받은 라이선스에는 이러한 조건이 포함되어 있지 않습니다. 참고로 현재 HP
는 netperf 라이선스 외에 GPL로도 배포하고 있으므로, 상용으로 사용할 때에는 GPL로 배포되는
netperf를 사용할 수 있습니다.4
<상담 사례> 표준을 구현한 오픈소스 코드
Q: Audio 또는 Video 코덱 중에 보면 ITU-T, 3GPP, ETSI와 같은 표준을 제정하는 협회에서
Reference Code를 오픈하여 누구나 참조하여 사용할 수 있도록 하고 있습니다. 그런데 이 소스들
중 일부분이 GPL 라이선스화되어 배포되고 있습니다. 이런 경우 Audio, video 코드를 상업적으로
사용하기 위해서는 어떤 절차를 거쳐야 하는지 궁금합니다.
A: 상업적으로 이용하기 위해서는 레퍼런스 코드의 권리자(특허권자를 포함)에게 허락을 받아야
합니다. 아울러 표준기관에서 배포하는 레퍼런스 코드를 직접 이용하는 것이 아니라 GPL로 배포
되는 코드를 이용한다면 GPL의 조건도 준수해야 합니다.
예를 들면, FFmpeg의 주요 부분은 LGPL로 배포되고 있기 때문에 표준기관에서 배포하는 레퍼런
스 코드가 아니라 LGPL로 배포되는 FFmpeg를 이용하기 위해서는 LGPL 조건을 준수해야 합니
다. 한편, MPEG 기술에 대해서는 많은 특허권이 관련되어 있기 때문에 경우에 따라서는 FFmpeg
를 사용하기 위해서 MPEG에 관한 특허권자의 허락을 받아야 하는 경우도 있습니다. 예를 들어
MPEG LA는 FFmpeg을 사용하는 사용자에게 추후 특허권을 주장할 수 있으며, 이에 대해 사용
자는 Royalty를 지불해야 할 수도 있습니다. 그리고 FFmpeg을 LGPL로 배포하고 있는 저작권자
는 해당 SW내 자신들의 특허가 아닌 제3자(MPEG LA)의 관련 특허가 있음(Non Royalty-Free
Patents)을 사용자에게 공지하여, 사용시 참고할 수 있도록 하고 있습니다.5 물론 자신들의 특허
는 LGPL로 배포하므로 Royalty-Free로 하였겠지만, 제3자의 특허는 어떻게 할 수 없으므로 사용
자에게 그런 제3자 특허의 위험을 알리는 것입니다.
2) http://www.opensource.org/
3) http://www.opensource.org/docs/osd
4) http://www.freshports.org/benchmarks/netperf/.
5) FFmpeg license 참조. FFmpeg is licensed under the GNU Lesser General Public License (LGPL) version
2.1 or later. However, FFmpeg incorporates several optional parts and optimizations that are covered by
the GNU General Public License (GPL) version 2 or later. If those parts get used the GPL applies to all
of FFmpeg.
Q: Is it perfectly all right to incorporate the whole FFmpeg core into my own commercial product?
A: You might have a problem here. There have been cases where companies have used FFmpeg in
their products. These companies found out that once you start trying to make money from patented
technologies, the owners of the patents will come after their licensing fees. Notably, MPEG LA is
vigilant and diligent about collecting for MPEG-related technologies.
1.3 오픈소스 AI
인공지능(AI) 분야는 빠르게 발전하고 있으며, AI 생태계 내에서 개방형 모델의 중요성이 점차 커지고 있다. AI 분야에서도 개발자, 배포자 및 최종 사용자가 자율성, 투명성, 원활한 재사용 및 협업적 개선 과 같은 동일한 이점을 누릴 수 있도록 오픈소스 AI에 대한 요구가 증가하고 있다. 그런데 AI 시스템 의 고유한 특성(모델, 가중치, 데이터 포함)을 고려할 때, 전통적인 오픈소스 정의를 AI 구성 요소에 적 용하는 데 어려움이 있다. 이러한 맥락에서 최근 오픈소스 이니셔티브(Open Source Initiative, 이하 ‘OSI’)에서 발표한 오픈소스 AI 정의 1.0은 오픈소스 AI에 대한 지침을 제공함으로써 투명하고 윤리적 인 AI 개발의 중요한 이정표를 제시한다.6
오픈소스 AI 정의 1.0
오픈소스 AI 정의 1.0에 따르면, AI 시스템이 오픈소스로 간주되려면 사용자에게 다음 네 가지 필수적
인 자유를 부여해야 한다.
- 사용의 자유 : 어떤 목적으로든 허가 없이 시스템을 사용할 수 있는 자유
- 연구의 자유 : 시스템 작동 방식을 연구하고 구성 요소를 검사할 수 있는 자유
- 수정의 자유 : 출력을 변경하는 것을 포함하여 어떤 목적으로든 시스템을 수정할 수 있는 자유
- 공유의 자유 : 수정 여부와 관계없이 어떤 목적으로든 다른 사람과 시스템을 공유할 수 있는 자유
이러한 자유를 행사하기 위한 전제 조건은 시스템을 수정하는 데 필요한 기본 형태에 접근할 수 있어야
한다는 것이다. 특히 머신러닝 시스템의 경우, 수정에 필요한 기본 형태는 다음 요소를 모두 포함해야
한다.
데이터 정보: 숙련된 사람이 실질적으로 동등한 시스템을 구축할 수 있도록 시스템 학습에 사용된 데이
터에 대한 충분히 상세한 정보. 이 정보는 OSI 승인된 조건으로 제공되어야 한다. 여기에는 공유할 수
없는 데이터를 포함한 모든 학습 데이터에 대한 완전한 설명, 데이터 출처, 범위 및 특성, 데이터 획득
및 선택 방법, 레이블링 절차, 데이터 처리 및 필터링 방법론이 포함된다. 또한 공개적으로 사용 가능한
학습 데이터 목록과 획득처, 유료로 제3자로부터 얻을 수 있는 모든 학습 데이터 목록과 획득처도 포함
되어야 한다. 데이터 정보에 대한 이러한 상세한 요구 사항은 AI 모델 학습에 사용된 데이터의 투명성
을 강조하며, 진정한 개방성과 재현성을 달성하는 데 중요하다. 데이터에 대한 이해 없이는 모델을 수
정하거나 성능을 재현하는 것이 매우 어렵다. 공유할 수 없는 데이터에 대한 설명조차 모델 학습에 대
한 더 나은 이해를 가능하게 한다.
코드: 시스템을 학습하고 실행하는 데 사용된 완전한 소스 코드. 코드는 데이터 처리 및 필터링 방법과
학습 방법을 완벽하게 명시해야 하며, OSI 승인된 라이선스로 제공되어야 한다. 예를 들어, 데이터 처
리 및 필터링 코드, 인수 및 설정을 포함한 학습 코드, 유효성 검사 및 테스트 코드, 토크나이저와 같은
지원 라이브러리 및 하이퍼파라미터 검색 코드, 추론 코드 및 모델 아키텍처가 포함될 수 있다. 완전한
학습 및 실행 코드에 대한 강조는 사용자가 AI 개발의 전체 수명 주기를 이해하고 재현할 수 있어야 한
다는 점을 강조한다. 개방성은 단순히 모델을 사용하는 것뿐만 아니라 모델이 어떻게 생성되었는지 이
해하고 근본적으로 재학습하거나 수정할 수 있는 능력을 포함한다.
파라미터: 모델 가중치 및 기타 구성 설정. 주요 단계의 학습 체크포인트. 최종 옵티마이저 상태. 모든
파라미터는 OSI 승인된 조건으로 제공되어야 한다. 오픈소스 AI 정의는 모델 파라미터의 자유로운 가
용성을 보장하기 위한 특정 법적 메커니즘을 요구하지 않지만, 모델 파라미터가 본질적으로 자유롭거
나 라이선스 또는 기타 법적 도구를 통해 자유가 보장될 수 있다고 명시한다. OSI 승인된 조건에 대한
요구 사항은 라이선스를 통한 자유를 선호함을 시사한다.
<사례>Llama와 DeepSeek을 오픈소스 AI로 볼 수 있을까?
전반적으로 Llama 와 DeepSeek 모두 오픈소스 AI 정의 1.0의 엄격한 기준을 완전히 충족하지는 못한
다. Llama 와 DeepSeek-V3 의 라이선스에 있는 상업적 제한 및 사용 제한은 OSI 요건을 충족하기 어려
워 보인다. MIT 라이선스를 사용하는 DeepSeek-R1 은 라이선스 측면에서 오픈소스 정의를 충족할지라
도 학습 데이터 투명성 측면에서는 부족한 부분이 많다. Llama 또한 학습데이터의 투명성 측면에서 여전
히 부족하다.
(1) Llama
Meta 의 Llama 모델은 Llama 커뮤니티 라이선스 계약에 따라 라이선스가 부여된다.7 주요 내용
을 살펴보면, Llama Materials (모델, 코드, 문서)의 사용, 복제, 배포, 파생 저작물 생성 및 수정에 대
한 권한을 허용하지만, 재배포에는 라이선스 사본 제공, “Built with Llama” 또는 “Built with Meta
Llama 3 ” 속성 고지 유지 등의 조건이 있다. 특히 주목할 만한 제한 사항은 월간 활성 사용자 수가 7
억 명을 초과하는 사용자는 Meta 로부터 추가 라이선스를 받아야 한다는 “추가 상업 조건”이다. 또한
Llama 모델 또는 그 출력을 사용하여 다른 대규모 언어 모델(Llama 자체 또는 그 파생 저작물 제외)을 개
선하는 것은 금지되어 있다. 이러한 점에서 오픈소스 정의(Open Source Definition )를 기준으로 하는
OSI 의 승인을 받기는 어려워 보인다.
학습 데이터에 대해서는 Llama 2 가 Common Crawl, Wikipedia , 서적(Books )을 포함하여 약 2조 개
의 토큰으로 구성된 공개적으로 사용 가능한 온라인 데이터의 혼합으로 학습되었다는 정보가 제공된다.
그러나 오픈소스 AI 정의에서 요구하는 데이터 출처, 범위, 특성 및 처리 방법론에 대한 세부 정보는 제공
되지 않는다. 요약하자면, Meta 는 학습 데이터 출처에 대한 상당한 투명성을 제공하고 모델 코드와 가중
치를 공개하지만, 데이터에 대한 세부 정보 수준과 사전 학습 프로세스에 대한 정보는 오픈소스 AI 정의
1.0의 엄격한 요구 사항을 충족하지 못한다.
(2) DeepSeek
DeepSeek 모델의 코드와 모델 가중치는 Hugging Face 및 GitHub 와 같은 플랫폼에서 사용할 수 있
다. DeepSeek 모델의 코드는 대체로 MIT 라이선스로 제공되지만, 모델은 별도의 DeepSeek 라이선스
가 적용될 수 있다. 예를 들면 DeepSeek-R1 은 코드와 가중치 모두에 대해 MIT 라이선스를 사용한다.8
반면 DeepSeek-V3 의 경우 코드는 MIT 라이선스로 제공되지만,9 모델의 경우 사용 제한 사항을 포함하
고 파생 저작물에 해당 제한 사항을 포함하도록 요구하는 DeepSeek License Agreement 에 의해 배포
된다.10 일부 증류된 DeepSeek 모델은 Apache 또는 Llama 라이선스하에 있을 수 있으며, 각 라이선스
는 자체 제한 사항을 가지고 있다.11 오픈소스 커뮤니티 내에서는 DeepSeek-R1 이 특히 학습 데이터 정
보 및 학습에 사용된 코드의 가용성과 관련하여 오픈소스 AI 정의를 완전히 준수하는지 여부에 대한 논의
가 진행 중이다.12
DeepSeek 의 학습 데이터에 대한 정보는 DeepSeek-V3 가 14.8조 개의 토큰으로 구성된 방대한 데이
터 세트로 학습되었다는 점을 포함하여 제공된다. DeepSeek-R1 의 학습에는 강화 학습과 일부 콜드 스
타트 데이터가 포함되었지만, 사용된 데이터 세트의 세부 정보는 투명하지 않다. OSAID 의 주요 요구 사
항인 학습 데이터의 출처, 범위, 특성 및 처리 방법론에 대한 자세한 정보는 부족하다. DeepSeek 모델을
실행하고 활용하는 것과 관련된 일부 코드는 사용할 수 있지만, 데이터 처리 및 필터링을 포함한 사전 학습
프로세스의 완전한 소스 코드는 공개되지 않을 수 있다.
6) https://opensource.org/ai/open-source-ai-definition 참조
7) https://github.com/meta-llama/llama3/blob/main/LICENSE
8) https://github.com/deepseek-ai/DeepSeek-R1/blob/main/LICENSE
9) https://github.com/deepseek-ai/DeepSeek-V3/blob/main/LICENSE-CODE
10) https://github.com/deepseek-ai/DeepSeek-V3/blob/main/LICENSE-MODEL
11) https://www.blackduck.com/blog/deepseek-license.html
12) https://discuss.opensource.org/t/deepseek-r1-does-it-conform-to-osaid/798/2
2.1. 허용적(Permissive) 라이선스 및 주요 프로젝트
허용적(Permissive) 라이선스에는 BSD, MIT, Apache 라이선스 등이 포함되며, 비교적 오랜 역사를 가진 라이선스들이다. 이들 라이선스는 카피레프트(Copyleft) 조항을 포함하지 않으며, 의무사항도 비교적 간단하다.
2.1.1. BSD 라이선스
BSD 라이선스는 버클리 대학에서 만든 라이선스로, 소프트웨어를 재배포할 때
저작권 표시를 할 것과 준수 조건 및 보증부인에 대한 고지사항을 소스코드 또는 문서
및 기타자료에 포함할 것을 요구하고 있다.
4개의 조항으로 구성된 BSD 4-Clause 라이선스 (Original BSD 혹은 Old BSD라고도
불림)에는 “광고 조항”이 포함되어 있다. 이는 파생 저작물의 모든 홍보물에 “This
product includes software developed by the <organization>” 문구를 포함해야
하는데, 이는 문제 소지가 있는 조항으로 판단되어 1999년 7월 이를 삭제한 BSD
3-Clause 라이선스 (Modified BSD 혹은 New BSD라고도 불림)가 만들어졌다.
BSD 4-Clause 라이선스의 광고 조항은 별도의 제한 사항으로 볼 수 있어 GPL과
호환되지 않는다. 따라서 BSD 4-Clause 라이선스로 배포된 오픈소스가 GPL
프로그램을 사용하는 구조라면, 저작권자에게 BSD 3-Clause 라이선스로 변경하여
해결하라고 FSF는 안내하고 있다.
이와 같은 이유로 카 인포테인먼트 시스템의 대표적인 오픈소스 플랫폼인 GENIVI
플랫폼에서 사용하지 말도록 금지하고 있는 라이선스에 BSD 4-Clause 라이선스가
포함되어 있다.
BSD 3-Clause 라이선스에서 “제품에 대한 보증이나 홍보에 최초개발자나 기여자의
이름을 사용하지 못한다”는 조항을 삭제한 것이 BSD 2-Clause 라이선스다. 이는 BSD
라이선스 중 가장 간략하고 의무사항이 덜한 라이선스로 볼 수 있다.
BSD 라이선스로 배포되고 있는 대표적인 프로젝트는 BSD 운영체제이다. 1977년부터 1995년까 지 활동했었던 버클리 대학의 컴퓨터시스템연구소(SCRG)가 최초로 배포한 BSD 운영체제는 현 재 FreeBSD, OpenBSD, NetBSD, DragonFly BSD 등의 형태로 변형되어 계속해서 오픈소스로 배포되고 있다.
2.1.2. Apache 라이선스
Apache 라이선스는 아파치소프트웨어재단(Apache Software Foundation)에서
만들어 배포한 라이선스이다. 1.0과 1.1 버전은 BSD와 비슷하게 간단한 내용만을 담고
있었지만, 현재 사용되고 있는 2.0 버전은 2004년에 배포된 것으로 비교적 상세한
내용을 담고 있다.
배포 시의 의무사항으로는 저작권, 특허, 상표, 권리귀속(attribution)에 대한
고지사항을 소스코드 또는 "NOTICE" 파일 등에 포함할 것과, 수취인에게 라이선스
사본을 제공하도록 요구하고 있으며, 파일을 수정하여 배포할 경우 수정된 파일에
대해 수정사항을 표시한 안내 문구를 첨부할 것을 요구하고 있다. 하지만 카피레프트
조항을 포함하고 있지 않기 때문에 반드시 동일한 라이선스로 배포할 필요는 없으며,
소스코드 제공의무도 없다는 점에서 기본적으로 BSD 라이선스와 비슷한 것으로
평가할 수 있다.
<상담 사례>Apache 코드와 BSD 코드를 링크한 경우
Q: Apache 라이선스로 배포되는 파일과 BSD 라이선스로 배포되는 파일을 함께 링크한 경우 어
떤 라이선스를 따라야 하는지 궁금합니다.
A: BSD, Apache 등 BSD형 라이선스는 원 코드나 수정코드를 재배포할 때 동일한 라이선스로 배
포해야 한다는 조항(카피레프트 조항)이 없기 때문에 배포자는 라이선스를 자유롭게 선택할 수 있
습니다. 이것은 두 개의 라이선스로 배포되는 코드를 링크할 때도 마찬가지입니다. 따라서 기업에
서는 Apache 등 BSD형의 라이선스로 배포되는 다양한 코드를 이용하여 자사의 제품을 만든 후
이를 상용 라이선스로 배포하는 것도 가능합니다. 다만, 이러한 경우에 소스코드를 공개할 필요는
없지만, Apache 라이선스 등이 요구하는 기타의 사항(저작권 및 개발자 표시, 수정내용 고지 등)
은 준수해야 합니다.
아파치 서버 등 아파치재단의 프로젝트들뿐만 아니라, (2008년 조사결과) SourceForge.net의
5,000개 이상의 프로젝트가 Apache 라이선스로 배포되고 있다. 또한, 2008년 5월 구글은 블로
그를 통해 Google Code의 100,000여개 프로젝트 중 25%가 Apache 라이선스를 사용하고 있다
고 발표했었다. 13
최근 Apache 라이선스로 배포되는 가장 큰 프로젝트는 안드로이드 플랫폼이다. 커널과 애플리케
이션을 제외한 안드로이드 플랫폼의 많은 부분은 Apache 라이선스로 배포되고 있다. 하지만 일
부 구성요소들은 CPL, EPL, GPL, LGPL 등으로 배포되고 있으며, 이들은 Apache 라이선스가 아
닌 각각의 라이선스 규칙을 따라야 한다는 점을 주의할 필요가 있다.
<플랫폼의 구성부분과 해당 라이선스>
APACHE2 bionic/linker
APACHE2 dalvik
APACHE2 dalvik/libcore-disabled/instrument
APACHE2 dalvik/libcore-disabled/sound
APACHE2 dalvik/libcore/annotation
APACHE2 dalvik/libcore/archive
APACHE2 dalvik/libcore/auth
APACHE2 dalvik/libcore/awt-kernel
APACHE2 dalvik/libcore/crypto
APACHE2 dalvik/libcore/dalvik
APACHE2 dalvik/libcore/logging
APACHE2 dalvik/libcore/luni
APACHE2 dalvik/libcore/luni-kernel
APACHE2 dalvik/libcore/math
…
CPL dalvik/libcore/junit
EPL prebuilt/common/eclipse
EPL prebuilt/common/osgi
EPL prebuilt/darwin-x86/swt
...
GPL external/blktrace
GPL external/e2fsprogs
GPL external/e2fsprogs/e2fsck
...
LGPL external/e2fsprogs/lib/blkid
LGPL external/e2fsprogs/lib/e2p
...
MIT external/e2fsprogs/lib/ss
OSL1 external/elfutils
W3C dalvik/libcore/xml
13) 위키피디아 참조. 2010년 9월 Google Code 프로젝트에서는 OSI 인증라이선스 모두를 받아들이는 것 으로 변경했다.
미들웨어가 Apache 라이선스로 배포되는 경우 애플리케이션의 라이선스에는 영향을
미치지 않는다. 그 결과 애플리케이션의 개발자들은 자유롭게 라이선스를 결정할
수 있다. 유료의 상용 라이선스를 선택하는 것도 물론 가능하다. 구글이 안드로이드
플랫폼에 대한 라이선스를 GPL이 아닌 Apache 라이선스로 결정한 것은 더욱
많은 개발자들의 참여를 끌어내기 위해서이다. 스마트폰의 경쟁력은 얼마나 많은
애플리케이션을 확보하고 있는가에 달려 있다. 구글의 입장에서는 GPL로 대변되는
오픈소스의 정신을 존중하는 것도 중요했지만, 개발자들에게 라이선스를 선택할
수 있는 자유를 주어 보다 많은 애플리케이션이 개발될 수 있도록 하는 것이 더
중요했다고 볼 수 있다.
그런데 애플리케이션에 따라서는 기존의 오픈소스를 기반으로 개발되는 것도 있다.
이러한 경우 해당하는 오픈소스 라이선스를 지켜야 하는 것은 물론이다. 예를 들어
GPL로 배포되는 오픈소스를 기반으로 안드로이드 애플리케이션을 개발하는 경우
GPL에 따라 소스코드를 제공해 주어야 한다. 앱스토어(안드로이드 마켓)를 통해
직접 소스코드를 제공하는 것은 어려우므로 애플리케이션의 일정 부분에 소스코드를
제공한다는 안내를 하고 다른 웹서버를 통해 소스코드를 제공하는 방법을 고려할
수 있다. 이러한 사항을 지키지 않는 경우 라이선스 위반에 해당하여 소송을 당할 수
있다.
이러한 경우 애플리케이션 개발자가 책임을 지는 것과는 별도로, 앱스토어 운영사도
라이선스 위반에 대한 책임이 있는가? 이 문제는 이용자의 저작권 침해에 대해
네이버 등 서비스제공자도 책임을 져야 하는가의 문제와 유사하다. 서비스유형에
따라 다른 판결이 나오고 있지만, 권리자가 권리침해가 있다는 통지를 해오는 경우
서비스제공자는 즉시 관련 저작물을 삭제하는 것으로 대응하고 있다.
2.2 강한 카피레프트 라이선스 및 주요 프로젝트
강한 카피레프트(Strong Copyleft) 라이선스에는 GPL 2.0, GPL 3.0, AGPL 3.0 등이 포함되며, 대부 분 FSF(Free Software Foundation)에서 주도하여 만든 것이다. 비교적 오랜 역사를 가진다는 점에서 BSD와 비슷하지만, 카피레프트 조항과 소스코드 제공의무를 가지고 있다는 점에서 차이가 있다.
2.2.1. GPL 2.0
GPL 2.0으로 배포되는 오픈소스는 i) 각 복제본에 적절한 저작권 표시와 보증책임이 없음을 명시하고, ii) GPL 라이선스를 언급하는 고지사항과 보증책임 관련 고지사항을 원본 그대로 유지하고, iii) 소프트웨어 를 양도받는 모든 이들에게 소프트웨어와 함께 GPL 라이선스 사본을 제공하고, iv) 파일을 수정한 경우 수정했다는 사실과 날짜를 파일에 명기해야 한다. 그리고 v) 원본저작물과 파생저작물(derivative work) 을 GPL 2.0에 의해 배포해야 하며, vi) 원본저작물 및 파생저작물에 대한 소스코드를 제공하거나, 요청 시 제공하겠다는 약정서를 제공해야 한다. 여기서 i) ~ iv)의 의무사항은 Apache 라이선스와 동일하거나 유사한 내용이지만, v) 및 vi)의 의무사항은 BSD형의 라이선스에서는 찾아볼 수 없는 내용이다.
오픈소스 현장에서는 GPL 2.0에서 언급하고 있는 파생저작물(derivative work)14의 범위가 어디까지인지에
관해 논란이 많다. 일반적으로 계약이나 법 조항이 명확하지 않은 경우 당사자의 의도나 거래 관행 등을 종합적
으로 고려하여 법원에서 결정하게 된다. GPL도 명확하지 않은 부분이 많으며, 최종적으로는 법원에서 가려지
겠지만, GPL을 만든 FSF에서는 GPL의 해석에 도움을 주고자 많은 FAQ를 제공하고 있다.15
예를 들면, GPL로 배포된 소프트웨어를 수정하였거나 새로운 소프트웨어에 정적 링크시키는 경우, 즉 두 개의
모듈이 동일한 실행 파일에 포함되어 있을 경우는 해당 실행 파일에 포함된 모든 소스는 GPL이 적용된다.
14) GPL 2.0 “... These requirements apply to the modified work as a whole. If identifiable sections of that work
are not derived from the Program, and can be reasonably considered independent and separate works in
themselves, then this License, and its terms, do not apply to those sections when you distribute them as
separate works. But when you distribute the same sections as part of a whole which is a work based on the
Program, the distribution of the whole must be on the terms of this License, whose permissions for other
licensees extend to the entire whole, and thus to each and every part regardless of who wrote it.”
15) http://www.fsf.org/licensing/licenses/gpl-faq.html.
또한, 동일한 바이너리에 포함되지 않더라도 동적 링크 등의 방식으로 공유주소영역 에서 링크되어 실행되도록 설계된 경우, 플러그인이 동적으로 링크되어 함수를 호출하고 데이터구조를 공유하는 경우에도 GPL 소프트웨어와 함께 링크되어 실행되는 소프트웨어에도 GPL이 적용되어 소스코드를 제공해야 한다.
반면, 두 개의 프로그램이 파이프(pipes), 소켓(sockets), command-line arguments
형태로 통신하는 경우, 플러그인이 fork나 exec을 이용하는 경우 등은 별도의
저작물로서 GPL이 적용되지 않는다고 답변하고 있다.
그런데, FSF의 이와 같은 해석이 저작권법상의 파생저작물 또는 2차적저작물의
범위를 벗어난다는 주장도 일부 있다. GPL 3.0에서는 이와 같은 비판을 고려하여
“derivative works”라는 용어를 삭제하고 “Work based on the program”으로
통일하고 있다.
GPL 2.0으로 배포되는 대표적인 프로젝트는 리눅스 커널이다. 리누스 토발즈가 만들어 GPL 2.0
으로 배포한 이후 많은 개인 및 기업들의 기여 때문에 진화됐다.
리눅스 커널 소스코드의 루트 디렉토리에 있는 ‘CREDITS’라는 파일에는 리눅스 프로젝트에 기여
한 개인들의 이름, 주소, ID, 이력 등이 나타나 있다. GPL 2.0에 따르면 저자에 관한 이름 등은 함
부로 변경하거나 삭제할 수 없다. 따라서 리눅스 커널의 소스코드를 제공할 때는 CREDITS 파일
이 빠지지 않도록 신경 써야 한다.
This is at least a partial credits-file of people that have contributed to the Linux project. It
is sorted by name and formatted to allow easy grepping and beautification by scripts. The
fields are: name (N), email (E), web-address (W), PGP key ID and fingerprint (P), description
(D), and snail-mail address (S).
Thanks, Linus
---------
N: Matti Aarnio
E: mea@nic.funet.fi
D: Alpha systems hacking, IPv6 and other network related stuff
D: One of assisting postmasters for vger.kernel.org's lists
S: (ask for current address)
S: Finland
CREDITS와 같은 디렉토리에 있는 COPYING 파일에는 리눅스 커널이 GPL 2.0에 의해 배포되고 있다는 것과 리눅스의 정상적인 시스템 콜에 의해 커널 서비스를 이용하는 ‘user programs’에는 저작권이 적용되지 않는다는 리누스 토발즈의 글이 포함되어 있다. ‘user programs’이 GPL의 적용대상에서 제외된 것처럼, 커널 모듈도 GPL의 적용대상에서 제외되는가에 대해 많은 논란이 있다. 오픈소스 커뮤니티의 일부 개발자 및 기업들은 커널 모듈도 GPL의 적용대상이 되지 않는 것으로 해석하기도 하지만, 적지 않은 수의 기여자, 즉 커널에 대한 권리자들이 이러한 해석에 반대하고 있다. 오히려 저작권법의 관점에서 보면 일부의 권리자들이 소송을 제기하는 것도 가능하므로, 각 기업의 입장에서는 보수적인 판단을 하는 것이 낫다
NOTE! This copyright does *not* cover user programs that use kernel services by normal
system calls … Also … but the instance of code that it refers to (the Linux kernel) is
copyrighted by me and others who actually wrote it.
Also note that the only valid version of the GPL as far as the kernel is concerned is _
this_ particular version of the license (ie v2, not v2.2 or v3.x or whatever), unless explicitly
otherwise stated.
Linus Torvalds
각 기업에서 GPL의 적용을 받지 않는 커널 모듈이라고 주장하기 위해 최소한 지켜야
하는 기준은 다음과 같다.
첫째, 커널 모듈 라이선스를 GPL로 선언하지 않아야 한다. 즉, MODULE_LICENSE(“GPL”)로 선언된
매크로가 존재해서는 안 된다. 이는 커널 모듈에서 GPL로 export 된 커널 함수(“EXPORT SYMBOL()
이 아닌 “EXPORT_SYMBOLE_GPL()로 export 된, 이하 GPL-ONLY Symbol)1를 사용하지 않았음을
의미한다. (MODULE_LICENSE(“GPL”) 매크로가 선언되지 않은 상태에서 GPL-ONLY Symbol16을
사용할 경우 모듈 빌드시 error message를 표시하며 빌드되지 않는다.)
둘째, Linux-Only Driver가 아니어야 한다. 이는 리누스 토발즈의 의견에 따라
Linux 외 다른 OS 상에서 동작하는 드라이버를 리눅스 상에 포팅한 것이라면
리눅스(GPL)의 파생저작물로 보지 않을 수 있다. 하지만 리눅스 상에서만 동작하는
드라이버라면 리눅스의 파생저작물이 아니라는 주장의 설득력이 떨어진다.
셋째, 모듈 내 리눅스 커널 소스의 일부가 전혀 사용되지 않았을 경우여야 한다.
리눅스의 표준 커널 모듈 인터페이스만을 사용해 모듈을 제작하였다면 문제없지만,
커널 소스가 모듈 내 일부라도 포함되었다면 리눅스의 파생저작물로 판단할 수밖에
없다.
한편, 대부분의 GPL 오픈소스가 FSF의 권유에 따라 “either version 2 of the License,
or any later version”에 의해 배포되는 반면, 리눅스 커널은 2.0에 의해서만 배포된다.
그 결과 기여자 중 일부가 반대한다면 리눅스 커널이 GPL 3.0으로 전환하는 것은
불가능하다고 볼 수 있다.
16) Kernel 개발자들이 GPL-ONLY Symbol의 비율을 높여가고 있기 때문에 GPL-ONLY Symbol의 수 는 커널버전이 올라갈수록 증가하고 있다 : 2.5.75(5개) -> 2.6.10(400여개) -> 2.6.18(1000여 개) -> 3.0 (500여개) -> 3.8 (7,000여개) -> 3.18 (10,000여개) -> 4.4 (11,000여개) -> 4.8 (12,000여개)
Q: 리눅스 커널의 경우 모듈로 제공되는 드라이버에 대한 공개 여부가 논란이 있는 것 같은데 어
떻게 대응해야 하는가요?
A: GPL 2.0에 대한 FSF의 해석에 따르면, 커널과 동적 링크된 모듈은 파생저작물에 해당하기 때
문에 원칙적으로 소스코드를 제공해야 합니다. 그런데, “정상적인 시스템 콜에 의해 커널 서비스
를 이용하는 User Program은 GPL 2.0의 적용을 받지 않는다”는 리눅스 커널 라이선스 문구를 인
용하면서, 커널 모듈 표준 인터페이스를 사용할 경우에는 예외적으로 GPL이 적용되지 않는다는
견해도 있습니다. 실제로 일부 기업들은 디바이스 드라이버에 대한 소스코드를 제공하지 않고 있
습니다.
리눅스 커널 모듈에 GPL이 적용되는지에 대한 문제는 아직 명확한 해석이나 판결이 없습니다. 최
소한 앞에서 설명한 세 가지를 만족하지 못한다면 커널 모듈은 GPL의 적용을 받는 것이 명백하고,
만족한다 하더라도 이는 법원의 명확한 판결이 아니므로, 직접적인 소송에서는 다른 판단이 나올
수도 있습니다. 따라서 각 기업에서는 소스코드를 제공하든지, 아니면 법적 리스크를 감수하면서
자사의 영업비밀로 보호하는 전략을 취하는 등의 전략적인 판단을 해야 합니다.
제공할 소스코드의 범위에 관하여 GPL 2.0은 “all the source code for all modules it contains,
any associated interface definition files, the scripts used to control compilation and
installation of the executable”이라고 규정하고 있다. 따라서, 소스코드를 컴파일해서 바이너리
를 생성하기 위한 build script를 제공할 필요가 있으며, 생성된 바이너리를 제품에 설치하기 위한
install script를 제공해야 한다. (단, 사용자가 생성한 바이너리를 제품에 설치 시 제품이 정상 동
작하지 않을 경우는 각 기업의 전략적으로 판단하여 install script를 제공하지 않을 수 있다) 그리
고 소스를 컴파일하기 위한 tool chain은 사용자가 인터넷을 통해 쉽게 얻을 방법만 명시한다면
직접 제공하지 않아도 무방하지만, 그렇지 못할 경우는 제공해야 하는 것으로 해석할 수 있다. 하
지만, GPL 2.0에서 언급하고 있는 “실행파일을 컴파일하고 설치하기 위한 scripts”가 정확히 어
디까지인지는 여전히 불명확하다.
예를 들면, 소스를 컴파일해서 실행 파일을 만들기 위해서 tool chain도 제공해주어야 하는지, 실행 파일을 하드웨어에 설치하기 위해 설치 방법까지 알려주어야
하는지 등은 여전히 명확하지 않는 것으로 볼 수 있다. 이용자들이 자유롭게 수정하여 이용할 수
있도록 한다는 GPL의 취지를 고려한다면 모두 포함해야 한다는 것이 맞고, FSF도 대체로 그렇게
해석하고 있다. 하지만 GPL이 명확하게 규정하고 있지 않다는 점, 현실적으로 보안등 다양한 이
유로 기업들이 제공하기가 쉽지 않다는 점 등을 고려하면 다른 해석도 가능하다. 최종적으로는 법
원이 판단해야겠지만, 그 전까지는 각 기업이 전략적으로 판단할 수밖에 없다.
Q: GPL로 공개된 오픈소스 패키지의 바이너리를 수정하지 않고 제품에 탑재하여 배포하였습니
다. 이 경우에도 소스 코드를 공개해야 하나요?
A: FSF FAQ에 따르면 오픈소스를 바이너리 형태로 다운받아서 수정하지 않고 그대로 제품에 사
용하여 배포하는 경우에도 GPL 요구 사항에 따라 소스 코드를 함께 배포해야 합니다.17
또한 바이너리를 다운로드 받을 수 있는 website link만 제공하거나, standard version 대비 수정
한 부분의 소스 코드만을 제공하는 것은 GPL 요구사항을 만족시킬 수 없습니다. 18
Q: GPL인 헤더파일을 include하여 자사 소프트웨어에 사용할 경우, 자사 소스 코드도 공개해야 하나요?
A: GPL 헤더파일 내 소스 코드를 복사하여 가져오거나, include하여 사용하는 소프트웨어도 GPL의 파생
저작물이 되어 소스 공개 등 GPL 의무 사항 준수가 필요합니다. 그러나 FSF를 이끄는 리차드 스톨만
은 리눅스 커널 메일링 리스트19를 통해 GPL 헤더파일 부분이 단지 structure definitions, typedefs,
enumeration constants, 단순 macros 등 이라면 이를 사용하는 소프트웨어를 GPL의 파생저작물로 보
지 않아도 된다고 언급하였습니다.
또한 참고로 Linux의 User Space 프로그램이 일반적인 시스템콜을 이용하기 위한 목적으로 Linux Kernel
헤더 파일을 include하는 경우에는 이 User Space 프로그램을 Linux Kernel의 파생저작물로 간주하
지 않습니다.20
17) http://www.gnu.org/licenses/gpl-faq.en.html#UnchangedJustBinary
18) https://www.gnu.org/licenses/gpl-faq.en.html#DistributingSourceIsInconvenient
19) http://lkml.iu.edu/hypermail/linux/kernel/0301.1/0362.html
20) http://elinux.org/Legal_Issues#Use_of_kernel_header_files_in_user-space
Q: 제 연구실에서 리눅스 커널 모듈의 형태로 개발한 소프트웨어를 미국에 있는 협력 대학에서 BSD 라이선
스의 OS에 활용하려고 합니다. 미국 대학에서 개발된 소프트웨어는 현재 저희의 소프트웨어 없이도 동작
가능한 별도의 독립 소프트웨어 패키지인데, 저희의 소프트웨어를 사용하여 성능 향상을 꾀하고 있습니
다. 협력 대학에서 (저희 소프트웨어에는 수정을 가하지 않은) 통합된 소프트웨어 패키지를 BSD 라이선스
로 배포하고자 합니다. 저희가 만든 리눅스 커널 모듈을 GPL이 아닌 BSD 라이선스로 배포될 때 GPL을
위반하는 것은 아닌가요?
A: 경우를 나누어 보겠습니다. 첫째, 연구실에서 해당 모듈 전체를 자체 개발한 경우에는, 리눅스 커널과 함께
배포하는 경우라면 리눅스 커널의 라이선스인 GPL의 영향을 받겠지만, 리눅스 커널을 배포하지 않고 모
듈만을 배포하는 경우에는 리눅스 커널의 라이선스와 상관없이 커널 모듈을 별도의 라이선스로 배포하는
것이 가능합니다.
둘째, 연구실에서 개발한 커널 모듈이 기존의 커널모듈을 수정하여 작성한 경우라면, 기존의 커널 모듈이
어떠한 라이선스에 의해 배포되었는지에 따라 다릅니다. 만약 GPL에 의해 배포된 것이라면 수정된 커널
모듈도 GPL에 의해 배포해야 합니다.
결론적으로, 커널 모듈 전체를 별도로 작성한 경우라면 미국 대학 측에 GPL이 아닌 BSD 라이선스로 허락
해 줄 수 있습니다. 그런데, BSD로 허락해 줄 경우, 다른 사람들도 BSD로 사용 가능하기 때문에, 차후 수
익모델 등의 창출이 어려움이 있습니다. 이 경우, 커널 모듈을 GPL로 배포하되, BSD와 결합 가능하다는
예외조항을 설정하는 형태로 할 수 있습니다.
GPL 오픈소스를 사용하는 소프트웨어를 바이너리 형태로 배포할 경우 소스코드도 함께 제공해야 한다면, 과연 누구에게 소스코드를 제공해야 하는가를 분명하게 인지할 필요가 있다. 우선 SI 업체에서와 같이 해당 소프트웨어의 바이너리를 제공받는 측에 소스코드를 함께 제공한다면 그 순간 소스코드 제공에 대한 의무 사항은 모두 만족하게 된 것이며, 향후 제3자의 소스코드 제공 요청에 대해서 응답해주어야 하는 의무는 없 다. 그러나, 임베디드 시스템과 같이 불특정 다수에게 바이너리가 포함된 제품을 배포하는 상황에서 해당 제 품의 저장 공간의 제약 등으로 소스코드를 함께 배포할 수 없는 경우에는 소스코드를 제공하겠다는 약정서 (Written Offer)를 제품과 함께 제공하는 방법을 채택할 수 있다. 다만, 이 경우에는 출시된 제품에 대해 최 소 3년간 소스코드를 요청하는 누구에게든지 완전한 소스코드를 제공해야 하는 의무가 있다. 그러므로 각 기 업에서는 소스코드를 제공하는 방법에 대해서도 신중한 선택을 해야 한다.
The software included in this product contains copyrighted software that is licensed under the GPL. A copy of that license is included in this document on page X. You may obtain the complete Corresponding Source code from us for a period of three years after our last shipment of this product, which will be no earlier than 2011-08-01, by sending a money order or check for $5 to:
GPL Compliance Division
Our Company
Any Town, US 99999
Please write “source for product Y” in the memo line of your payment.
You may also find a copy of the source at http://www.example.com/sources/Y/.
This offer is valid to anyone in receipt of this information.
둘 이상의 오픈소스의 소스코드를 사용하여 새로운 프로그램을 개발할 경우, 각 오픈소스의 라이선스 요구
사항이 서로 상충하는가의 문제를 양립성(Compatibility) 문제라고 한다.보통 각 라이선스의 요구사항을
모두 충족시킬 수 없는 경우 이러한 문제가 발생하며, 라이선스의 요구사항을 충족시키지 못하는 경우는 라
이선스 위반에 해당하기 때문에 둘 이상의 오픈소스를 결합할 때에는 각 라이선스가 서로 양립 가능한지 미
리 조사해야 한다. 예를 들면, 각각 GPL과 MPL로 배포되는 오픈소스의 소스코드를 함께 결합해 사용하는
경우,MPL은 MPL로 배포된 오픈소스에 해당하는 소스코드로부터 파생된 부분을 동일한 MPL로 배포하기
를 요구하고,GPL은 GPL로 배포된 오픈소스에 해당하는 소스코드로부터 파생된 부분뿐만 아니라, 그와 링
크된 전체의 소스코드를 GPL로 배포하기를 요구하기 때문에 이 두 라이선스의 요구를 동시에 충족시키는
것은 불가능하다.
특히 GPL과 관련하여 양립성 문제가 많이 발생하는 이유는, GPL은 사용자들에게 GPL에서 규정하고 있
는 것 이외의 제한사항을 추가하지 못하도록 엄격하게 통제하고 있기 때문이다.21 예를 들면, 많은 오픈소
스 라이선스가 특허 관련 조항, 준거법(choice of law) 등과 관련하여 GPL과 다른 내용을 포함하고 있는
데, GPL의 입장에서는 이런 내용이 모두 이용자들에게 추가적인 제한을 가하는 조항들로 해석된다. 반대
로, GPL과 LGPL은 코드 공개 범위는 다르지만, 다른 내용은 같기 때문에 라이선스를 변경하거나(예를 들
어 LGPL을 GPL로 Relicensing) 라이선스를 변경하지 않더라도 공개범위가 더 큰 라이선스인 GPL로 배
포한다면 양립 가능한 것으로 볼 수 있다. GPL을 포함하여 FSF가 만든 라이선스 간의 양립성에 대해서는
GNU 사이트에서 확인할 수 있으며,22 아울러 FSF는 GPL과 양립 가능한 오픈소스 라이선스의 목록도 제
공하고 있다.23
21) GPL 2.0. “[any distributed work] that ... contains or is derived from the [GPL-licensed] Program ... be licensed
as a whole ... under the terms of [the GPL].”, and that the distributor not “impose any further restrictions
in the recipients’ exercise of the rights granted“
22) http://www.gnu.org/licenses/gpl-faq.html#AllCompatibility
23) http://www.gnu.org/licenses/license-list.html
| 배포하고 싶은 프로젝트 | |||||||
|---|---|---|---|---|---|---|---|
| GPLv2 only | GPLv2 혹은 이후 버전 | GPLv3 혹은 이후 버전 | LGPLv2.1 only | LGPLv2.1 혹은 이후 버전 | LGPLv3 혹은 이후 버전 | ||
| Code 형태로 사용 | GPLv2 only | 가능 | 가능 | 불가 | GPLv2로 변환할 경우 가능 | GPLv2로 변환할 경우 가능 | 불가 |
| GPLv2 혹은 이후 버전 | 가능 | 가능 | 가능 | GPL로 변환할 경우 가능 | GPL로 변환할 경우 가능 | GPLv3로 변환할 경우 가능 | |
| GPLv3 | 불가 | GPLv3로 변환할 경우 가능 | 가능 | GPLv3로 변환할 경우 가능 | GPLv3로 변환할 경우 가능 | GPLv3로 변환할 경우 가능 | |
| LGPLv2.1 only | GPLv2로 변환할 경우 가능 | GPL로 변환할 경우 가능 | GPLv3로 변환할 경우 가능 | 가능 | 가능 | GPLv3로 변환할 경우 가능 | |
| LGPLv2.1 혹은 이후 버전 | GPLv2로 변환할 경우 가능 | GPL로 변환할 경우 가능 | GPLv3로 변환할 경우 가능 | 가능 | 가능 | 가능 | |
| LGPLv3 | 불가 | GPLv3로 변환하거나 업그레이드한 경우 가능 | GPLv3로 변환할 경우 가능 | GPLv3로 변환할 경우 가능 | GPLv3로 변환할 경우 가능 | 가능 | |
| Use a Library 형태로 사용 | GPLv2 only | 가능 | 가능 | 불가 | GPLv2로 변환할 경우 가능 | GPLv2로 변환할 경우 가능 | 불가 |
| GPLv2 혹은 이후 버전 | 가능 | 가능 | 가능 | GPL로 변환할 경우 가능 | GPL로 변환할 경우 가능 | GPLv3로 변환할 경우 가능 | |
| GPLv3 | 불가 | GPLv3로 변환하거나 업그레이드한 경우 가능 | 가능 | GPLv3로 변환하거나 업그레이드한 경우 가능 | GPLv3로 변환하거나 업그레이드한 경우 가능 | GPLv3로 변환하거나 업그레이드한 경우 가능 | |
| LGPLv2.1 only | 가능 | 가능 | 가능 | 가능 | 가능 | 가능 | |
| LGPLv2.1 혹은 이후 버전 | 가능 | 가능 | 가능 | 가능 | 가능 | 가능 | |
| LGPLv3 | 불가 | 가능 | 가능 | 가능 | 가능 | 가능 | |
하지만, 대부분의 라이선스는 다른 라이선스와의 양립성 정보를 일일이 제공하고 있지는 않기 때문에,각 라이선스의 양립 여부를 판단하기 위해서는, 라이선스나 FAQ를 참조하거나 라이선스 관계자나 권리자에게 연락을 취하여야 한다. 예를 들면, EPL의 경우에는 제3자의 소스코드와 결합하는 문제에 대해서, Eclipse 재단의 Legal Advisor(license@eclipse.org)에게 연락을 취하도록 권장하고 있다.
| 라이선스 충돌 | 해결방안 |
|---|---|
| Proprietary 라이선스와 오픈소스 라이선스간의 충돌 |
|
| 오픈소스 라이선스간의 충돌 |
|
A: 단순히 코드공개 범위가 다르다고 해서 충돌이 발생하는 것은 아닙니다. GPL과 LGPL은 코드 공개범위는 다르지만, 다른 내용은 같기 때문에 양립 가능한 것만 보아도 알 수 있지요. EPL은 특허 관련 조항, 준거 법(choice of law) 등에 관해서도 규정하고 있는데, GPL의 입장에서는 이런 내용이 모두 라이선시들에게 추가적인 제한을 가하는 조항들로 해석될 수 있기 때문에 충돌하는 것입니다.
| GPL 2.0 | EPL 1.0 |
|---|---|
|
licensor는 licensee의 권리 행사를 제한할 수
있는 어떠한 사항도 임의대로 추가할 수 없음
(제6조). Licensor가 특허권 보유시 특허권 행사할 수 없음을 묵시적으로 규정하고 있으나, Licensee 가 특허권 보유시 규정이 없음.(제7조) |
Licensor가 특허권 보유시, Royalty free로 특
허권을 행사할 수 없음(제2조). Licensee가 본 Program에 대한 특허권 보유 시, 해당 특허권으로 특허권을 행사하면 행사 한 날로부터 License가 종료됨(제7조). EPL은 뉴욕주의 법률과 미국 지식재산권법의 적용을 받음. |
충돌사유
|
|
Q: LGPL, EPL, Apache, BSD로 배포되고 있는 OSS library들을 수정을 하지 않는 조건에서 하
나의 응용프로그램에서 링크시켜(import 시켜) 써도 라이선스 양립성 위반에 해당하지 않습니
까?
A: LGPL, EPL 등의 라이선스들은 카피레프트 조항을 가지고 있고 라이선스의 내용도 다르기
때문에 각각의 라이선스로 배포되는 코드들을 결합하는 경우 양립성 문제가 발생할 수도 있습
니다. 그런데, GPL과는 달리 약한 카피레프트 조항을 가지고 있는 라이선스들은, 링크를 통해
연결하는 별도의 코드(모듈)에 대해서는 영향을 미치지 않습니다. 따라서 질문과 같이 각각의
라이선스로 배포되는 라이브러리들을 수정도 하지 않고 단순히 링크만 시켜 사용하는 경우에는
양립성 문제가 없는 것으로 보여집니다. 다만, 개별적인 라이선스 준수 의무, 즉 라이선스 사용
여부 명시, 라이선스 사본 첨부 및 저작권 고지사항 포함, 소스코드의 제공(LGPL, EPL의 경우)
등의 사항들은 지켜야 함은 물론입니다.
Q: GPL 2.0인 OOO 오픈소스 패키지 내에 APSL 1.2의 소스 코드가 포함된 것을 확인하였습니
다. APSL 1.2는 GPL 2.0과 양립할 수 없는 것으로 아는데, 이 오픈소스 패키지를 사용해도 되는
지 궁금합니다.
A: GPL과 양립할 수 없는 라이선스의 소프트웨어를 GPL 프로그램에 포함해서 배포하는 것은
두 라이선스의 의무 사항을 동시에 충족할 수 없는 문제를 유발합니다. 먼저, APSL 1.2의 소스
코드가 GPL인 OOO 오픈소스와는 별도로 테스트 등을 위해 추가된 파일은 아닌지 확인하시기
바랍니다. 이 경우에는 GPL 프로그램을 배포할 때 테스트용 파일은 제외할 수 있으므로 라이선
스 양립성 문제를 회피할 수 있습니다. 하지만, 실제로 OOO 오픈소스의 소스 코드를 컴파일하
여 프로그램을 생성할 때, APSL 1.2의 소스 코드도 포함되는 구조라면, OOO 오픈소스의 저작
권자에게 연락하여 라이선스 양립성 문제를 제기하고, APSL 1.2의 소스 코드를 GPL과 호환될
수 있는 라이선스로의 변경을 요청하여 양립성 문제를 해결하는 것이 OOO 오픈소스를 라이선
스 문제없이 사용할 수 있는 방법일 것입니다.
2.2.2. GPL 3.0
GPL 3.0은 GPL 2.0이 배포되고 난 이후 오픈소스 환경을 둘러싼 다양한 변화들을
수용하여 만든 라이선스이다. GPL 3.0의 의무사항으로는 i) 각 복제본에 저작권
고지와 보증책임이 없음을 명시할 것, ii) GPL 3.0의 조건 및 제7조의 조건에
관한 내용을 있는 그대로 유지할 것, iii) 소프트웨어를 양도받는 모든 이들에게
소프트웨어와 함께 GPL 라이선스 사본을 제공할 것, iv) 소프트웨어를 수정했을
경우 수정사실 및 일시를 명시할 것, v) 원본저작물과 그에 기반한 저작물(Work
based on the program)을 GPL 3.0에 의해 배포할 것, vi) 원본저작물 및 그에 기반한
저작물(Work based on the program)에 대한 소스코드를 제공하거나, 요청 시
제공하겠다는 약정서를 제공할 것, vii) 사용자 제품(user product)에 대한 인증키 등
설치정보(installation information)를 제공할 것, viii) 차별적인 특허라이선스 계약을
체결하지 말 것 등의 내용이 포함되어 있다.
i) ~ vi) 의 내용은 GPL 2.0의 내용과 같거나 내용을 더욱 명확히 하는 것이었지만, vii)
및 viii)의 내용은 GPL 3.0에 처음으로 포함된 내용으로 많은 논란을 불러일으켰다.
미국의 Tivo 라는 회사는 케이블방송 또는 위성방송 등의 방송프로그램을 하드디스크에 녹
화하거나, 경우에 따라서는 개인 PC나 DVD 등에 저장할 수 있도록 하는 DVR(digital video
recorder)제품을 시장에 출시하여 성공하였다. 한편 해당 제품에는 리눅스 커널 등 GPL 소프
트웨어가 포함되어 있었기 때문에 Tivo는 GPL 2.0의 규정에 따라 관련 소스코드를 이용자들에
게 제공하였다. 그런데 이용자들이 해당 소스코드를 수정하여 다시 Tivo의 제품에 포팅하였으
나 정상적으로 작동하지 않았다. 이는 Tivo사가 이용자들이 해당 제품을 수정하여 사용하는 것
을 허용하지 않았기 때문이다. 이와 같은 Tivo의 정책에 대해 스톨만은 Tivo가 GPL을 악용하고
있다고 주장하였다. GPL의 근본 목적은 이용자들이 해당 소프트웨어를 자유롭게 수정하여 사
용할 수 있도록 하는 것임에도 불구하고 Tivo는 이를 막고 있다는 것이다. 스톨만은 이와 같은
GPL의 남용행위를 Tivoization이라고 이름 짓고, 이를 방지하기 위해 GPL 3.0에 다음과 같은
규정을 마련하였다.
GPL 코드를 특정한 사용자 제품(User Product)에 포함하거나 혹은 그와 함께 배포하는 경우에
는 해당 소스에 설치 정보(Installation Information)를 함께 제공해야 한다. 이때 ‘사용자 제품
(User Product)’이란 통상적인 소비자 제품이나 집안에서 쓰일 목적으로 설계되었거나 판매되
는 제품을 말하며, ‘설치 정보(Installation Information)’란 소프트웨어를 수정하여 해당 제품에
설치하고 실행하는 데 필요한 방법(methods), 절차(procedures), 인증키(authorization keys)
혹은 여타 정보 모두를 의미한다. 다만 소프트웨어가 ROM에 설치된 경우처럼, 해당 제품의 제
조업체나 여타 제3자도 수정된 코드를 제품에 설치할 수 없는 경우에는 설치정보를 제공하지
않아도 된다. 또한, 사용자가 설치하거나 수정한 저작물 및 해당 제품에 대한 지원서비스나 보
증, 업데이트를 계속해서 제공할 필요는 없다. 그리고 사용자의 수정으로 인해 네트워크의 작동
에 실질적이고 부정적인 영향을 끼치거나, 네트워크를 통한 통신 규칙 및 프로토콜을 위반하는
경우에는 네트워크에 대한 접속을 거부할 수 있다.
Q: Secure Boot 기능 적용제품의 GPL 의무사항 준수 방법에 대해 문의 드립니다. GPL의 의무
사항을 준수하려면 Secure Boot 기능이 적용된 Embedded Linux 탑재제품의 경우 Linux에
대한 소스코드 이외 Build Script와 Install Script까지 제공해야 하는 걸까요? 실제 제공을 하더
라도 Install script로는 install이 되지 않는데도 말입니다. 아니면 소스코드와 Build Script까지
만 제공하면 되는 것일까요?
A: Secure Boot는 Intel社에서 개발한 특허 기술로, 보안이나 안정성을 위해 특정 제품의 플
래시 메모리에 포함된 펌웨어를 인가되지 않은 것으로 변경하는 것을 방지하는 기술입니
다.Secure Boot 장치는 ‘저장장치’ 및 ‘비밀키로 암호화된 실행코드’와 결합되어 있고,호스트 프
로세서는 Secure Boot에 포함된 것과 동일한 비밀키로 실행코드를 생성하여, Secure Boot 장
치 내의 실행코드와 대응될 경우에만 이를 실행하는 방식으로 펌웨어의 변경을 제한합니다.
TiVo社 또한 Secure Boot와 동일한 목적으로 펌웨어의 변경을 제한하였던 사례 중 하나로 알
려져 있는데,TiVo社는 자사에서 판매하는 DVR(Digital Video Recorder) 장치가 동작하기 위한
펌웨어를 리눅스 커널에 기반을 두어 개발하였고,리눅스 커널이 GPLv2를 따르는 오픈소스SW
이기 때문에, TiVo社는 GPLv2의 요구사항에 따라 제품 판매시 소스코드를 제공하였지만,TiVo
社의 DVR 장치는 전자서명 기술을 통해 사용자가 수정한 펌웨어를 동작시킬 수 없게 제한해두
었기 때문에, 사용자들은 제공받은 소스코드를 수정하여 제작한 펌웨어를 동일한 DVR 장치에
사용할 수 없었습니다.
GNU 프로젝트를 지원하고 있는 FSF 측에서는 TiVo社가 비록 GPLv2의 요구사항은 모두 준수
하고 있지만, Free Software Definition에서 소개하고 있는 자유 중 하나인,“원 버전을 대신하
여 수정된 버전을 사용할 수 있는 자유”를 제대로 보장하고 있지 못하고 있음을 지적하였습니
다. 아울러 GPLv3에서는 “Tivoization”이나 “Secure Boot”에 대항하여 수정된 펌웨어를 사용
할 수 있는 자유를 보장하기 위한 조항을 새로이 추가하였습니다.
반면에, Linux Kernel의 주 개발자인 Linus Torvalds는 전자서명 기술을 이용한 TiVo社의 펌웨
어 제한에 대해 보안측면에서 유익하며, 수정한 펌웨어는 다른 HW를 통해 구동시킬 수 있기 때
문에 큰 문제가 되지 않는다고 주장하였습니다.Linux Kernel 또한 계속해서 GPLv2를 유지하고
있습니다.
위와 같은 내용을 종합해 볼 때, GPLv3로 배포된 오픈소스SW를 사용하는 경우에는,Secure
Boot가 적용되어 있더라도, GPLv3의 Tivoization 관련 요구사항을 만족하기 위해서는 소스코
드와 설치정보(Installation Information) 까지 함께 제공하여,수정된 펌웨어를 사용할 수 있는
자유를 가능한 보장해야 하는 것으로 판단됩니다.
한편, GPL v2에도 “compilation과 installation을 위한 script”가 분명히 언급이 되어 있기 때문에
install 정보 미제공에 대해서는 문제가 될 수 있다고 판단됩니다. TiVo의 사례를 보고 GPL v3가
나온 건 알고 있었지만, 그렇다고 GPL v2 에서는 install 정보제공의무가 없다고 단정하기는 어
렵습니다. TiVo의 이슈가 이후 더 이상 진행되지 않은 것뿐이지 이슈가 여전히 잠재되어 있다고
봅니다.
Q: 회사에서 LMS(학습관리시스템) 오픈소스 패키지 ABC를 개발하였고, 최근 커뮤니티를 통해 소스를 공개
했습니다. ABC 패키지는 GPL 3.0 라이선스로 배포합니다. ABC는 제로보드 같은 모듈형 시스템이기 때
문에 모듈 추가가 자유롭습니다. (단, 모듈은 core 와 메모리를 공유함, 예를 들면 토론을 위한 모듈을 추
가할 수 있음) ABC 패키지는 GPL 3.0 라이선스를 적용하고, 외부 개발자들이 추가로 개발하는 모듈은
저작자가 개별적으로 라이선스를 지정하여 상업용으로 판매하도록 하는 것이 가능한가요? 그리고, ABC
패키지를 이용해 커스터마이징 사업을 하는 업체에서 모듈을 추가로 개발하고 고객사에 비용을 받으면서
도 추가한 모듈에 대한 소스코드를 공개하지 않을 수 있나요?
A: 개발회사가 ABC 패키지에 대한 모든 권리를 가지고 있다면 어떠한 형태로의 라이선스 적용이 가능합니
다. 따라서, ABC를 GPL 3.0에 의해서 배포하면서 추가 개발한 모듈에 대해서는 별도의 라이선스 적용이
가능하다는 예외를 설정할 수 있습니다. 그누보드24의 core는 GPL 2.0으로 배포하고 스킨이나 플러그인
은 저작자마다 개별적인 라이선스를 적용할 수 있도록 한 것과 비슷합니다. 또는 처음부터 ABC 패키지를
LGPL로 배포하여 ABC 자체를 수정한 것은 소스코드를 공개하도록 하고, 별도의 라이브러리 형태로 추가
된 모듈에 대해서는 개별적인 라이선스 적용이 가능하도록 할 수 있습니다. 제로보드25 core의 소스코드
가 LGPL v2로 배포되고 있는 것과 비슷합니다.
2.2.3. Affero GPL
BSD, Apache, GPL, LGPL, MPL, EPL 등 대다수의 오픈소스 라이선스들은 해당 소프트웨어를 복제하 여 ‘배포(distribute)’할 때 지켜야 하는 다양한 요구사항들을 규정하고 있다. 이를 반대로 해석하면 해당 소프트웨어를 배포하지 않고 기업이 해당 오픈소스를 내부적으로만 사용하거나 네트워크 서버 형태로 이 용하고 있는 경우에는 라이선스에 따른 의무사항들이 거의 없다는 점이다. 오픈소스 라이선스의 이러한 한계에 대해 비판적인 견해를 가지고 있던 Affero 프로젝트26는 기존의 GPL 라이선스를 변경하여 네트워크 서버에 의해 서비스를 제공하는 경우에도 카피레프트 조항과 소스코 드 제공의무가 적용되도록 하였다. Affero GPL의 의무사항은 GPL과 기본적으로 동일하다. 다만, 그 적 용의 범위가 단순한 ‘배포’를 넘어서 네트워크 서버 형태로 소프트웨어를 이용하는 경우에도 적용된다는 점에 차이가 있다.
24) http://www.sir.co.kr/main/gnuboard4/license.php.
25) http://xe.xpressengine.net.
26) http://www.affero.org/
2.d) If the Program as you received it is intended to interact with users through a computer network and if, in the version you received, any user interacting with the Program was given the opportunity to request transmission to that user of the Program’s complete source code, you must not remove that facility from your modified version of the Program or work based on the Program, and must offer an equivalent opportunity for all users interacting with your Program through a computer network to request immediate transmission by HTTP of the complete source code of your modified version or other derivative work.
Affero GPL과 같이 네트워크 서버에도 라이선스 의무사항을 준수할 것을 요구하는 대표적인 오픈소스 라이
선스는 CPAL과 APSL이다.
Common Public Attribution License Version 1.0
15. ADDITIONAL TERM: NETWORK USE.
The term “External Deployment” means the use, distribution, or communication of the Original
Code or Modifications in any way such that the Original Code or Modifications may be used by
anyone other than You, whether those works are distributed or communicated to those persons
or made available as an application intended for use over a network. As an express condition for
the grants of license hereunder, You must treat any External Deployment by You of the Original
Code or Modifications as a distribution under section 3.1 and make Source Code available under
Section 3.2.
Apple Public Software License
1.4 “Externally Deploy” means: (a) to sublicense, distribute or otherwise make Covered Code
available, directly or indirectly, to anyone other than You; and/or (b) to use Covered Code, alone
or as part of a Larger Work, in any way to provide a service, including but not limited to delivery
of content, through electronic communication with a client other than You.
GPL의 개정 과정에서도 네트워크 서비스의 경우에도 GPL을 적용할 것인가에 관한 논의가 있 었지만, 최종적으로 GPL 2.0과 마찬가지로 GPL 3.0도 배포(Convey)의 경우에만 적용하기로 했다. 다만 Affero GPL의 취지를 존중하여, 특별한 조항을 두게 되었다. GPL은 원칙적으로 이 용자들에게 GPL이 규정하고 있는 내용 이외에 다른 추가적인 제한(further restriction)을 부가 하지 못하도록 하고 있으며, 그 결과 이와 같은 제한을 가진 다른 오픈소스 라이선스들과는 양 립 불가능(incompatible)하다. Affero GPL 또한 GPL보다 엄격한 제한을 하고 있으므로 원칙적 으로 GPL과 양립 불가능하다. 그러나 GPL 3.0 제13조에서는 이와 같은 제한사항에도 불구하고 GPL 3.0과 Affero GPL 3.0은 양립 가능하다고 규정하였으며, Affero GPL도 3.0 버전을 배포 하면서 비슷한 조항을 삽입하였다.
13. Use with the GNU Affero General Public License.
Notwithstanding any other provision of this License, you have permission to link or
combine any covered work with a work licensed under version 3 of the GNU Affero
General Public License into a single combined work, and to convey the resulting work.
The terms of this License will continue to apply to the part which is the covered work,
but the special requirements of the GNU Affero General Public License, section 13,
concerning interaction through a network will apply to the combination as such.
Q: 우리 회사에서 IT 자원은 회사의 IDC에 설치하고, 고객에게는 네트워크를 통해 서비스를 제
공하는 형태인 IaaS(Infrastructure as a Service), PaaS(Platform aaS), SaaS(Service aaS)를
기획하고 있습니다. 만약 이러한 서비스를 제공하면서 소프트웨어를 도입, 수정해서 적용하는
경우 소스코드 공개의 의무가 발생하는 건가요?
A: GPL을 비롯한 대부분의 오픈소스 라이선스의 의무사항은 소프트웨어를 배포할 때 발생합니
다. 따라서 네트워크 서비스를 통해 오픈소스를 이용하는 경우에는 소스코드 제공 등의 의무가
발생하지 않습니다. 그런데 일부 오픈소스 라이선스는 네트워크 서비스 형태로 오픈소스를 이
용하는 경우에도 소스코드 제공 등의 의무가 있다고 규정하고 있습니다. Affero GPL, Common
Public Attribution License 등이 대표적입니다. 따라서 이용하고자 하는 오픈소스의 라이선스
를 구체적으로 확인할 필요가 있습니다.
Q: Linux에서 파일을 처리하는 AGPL 라이브러리를 가져다 수정하여 다른 OS에 포팅한 후, 수
정된 라이브러리를 사용하여 네트워크상으로 서비스를 제공하는 소프트웨어를 개발하였습니
다. 저희가 수정한 AGPL 라이브러리의 소스코드는 공개할 수 있습니다. 그런데, Network로 서
비스하는 소프트웨어는 보안 등 여러 가지 문제로 인해 공개하기가 어렵습니다. 라이브러리를
사용하여 네트워크상으로 서비스를 제공하는 소프트웨어의 소스를 공개해야 하나요?
A: 원칙적으로 AGPL 프로그램을 수정하거나 파생저작물을 만들어 이용하는 경우, 수정 버전 및
파생저작물에 대한 소스코드를 컴퓨터 네트워크를 통해 원격으로 대화하는 모든 프로그램 사용
자들에게 제공해야 합니다. 따라서, AGPL 라이브러리를 수정하여 소프트웨어개발에 사용하셨
다면 수정된 라이브러리 및 해당 라이브러리를 이용하는 서비스 프로그램의 소스코드를 제공해
야 할 것으로 보입니다.
Server Side Public License (SSPL)
SSPL은 MongoDB에 의해 클라우드 환경에서 오픈소스 소프트웨어를 사용하는 서비스 제공업체에 대한
의무를 명확히 하기 위해 만들어진 라이선스이다. MongoDB는 AGPL이 클라우드 서비스 제공업체에 대
해 충분한 제약을 가하지 못한다고 판단하고, 소프트웨어를 서비스 형태로 제공하는 경우에도 오픈소스 정신
을 유지하고 커뮤니티에 기여하도록 장려하기 위해 SSPL을 도입했다. SSPL의 주요 목적은 대규모 클라우
드 벤더들이 오픈소스 소프트웨어를 기반으로 서비스를 제공하면서 커뮤니티에 아무런 기여를 하지 않고 모
든 가치를 독점하는 것을 방지하는 것이다. SSPL 라이선스가 적용된 소프트웨어를 사용하여 클라우드 서비
스를 제공하는 경우, 서비스 제공업체는 해당 서비스 제공에 필요한 모든 소프트웨어 스택의 소스 코드를 공
개해야 한다. 이는 단순히 SSPL 라이선스가 적용된 소프트웨어 자체의 수정사항뿐만 아니라, 서비스 운영에
사용되는 관리 도구, 모니터링 시스템, 백업 솔루션 등 모든 관련 소프트웨어의 소스 코드를 포함한다.
Elastic License 2.0
Elastic License 2.0(ELv2)는 Elastic이 자사의 제품인 Elasticsearch 및 Kibana를 보호하고, 특히 클라우
드 서비스 제공업체에 의한 악용을 방지하기 위해 만든 라이선스이다. Elastic은 ELv2를 통해 최대한 허용적
인 라이선스를 제공하면서도 제품과 브랜드를 보호하고자 한다. ELv2는 소프트웨어의 사용, 수정, 파생 작
업 생성 및 재배포에 대한 자유로운 권한을 허용하지만, 심각한 제한사항을 포함하고 있다. 예를 들면 ELv2
라이선스가 적용된 제품을 다른 사람에게 관리형 서비스로 제공할 수 없다. 이는 AWS와 같은 클라우드 제
공업체가 Elasticsearch 및 Kibana를 상업적인 SaaS 제품으로 제공하는 것을 방지하기 위한 것이다. 예를
들어, 자신의 SaaS 제품에 검색 기능을 위해 Elasticsearch를 사용하는 것은 허용되지만, Elasticsearch
및 Kibana의 실질적인 기능을 고객에게 직접 접근 권한을 제공하는 서비스로 제공하는 것은 금지된다.
2.2.4. GPL Exceptions
여러 오픈소스 프로젝트들은 해당 프로젝트는 GPL로 배포되길 바라면서 이를 활용하여 동작하는 프로그램들은 GPL의 copyleft 조항에서 자유로울 수 있도록, GPL 2.0의 2조를 다소 완화한 조건으로 배포할 수 있도록 허락해주는 exception을 추가하기도 한다. 이는 추가적인 제한 사항을 주는 것이 아니므로 GPL과도 호환된다.
Bison은 GNU 파서 생성기로, 정의된 문법을 처리하고 해석하여 C 코드로
만들어주는 도구다. Bison의 주요 결과물(Bison parser implementation file)은 상당
부분 Bison의 소스 코드를 그대로 복사하여 skeleton 코드를 포함하게 된다. 일반적인
GPL이라면 이 skeleton 코드에도 GPL이 적용되어야 하고, 이에 따라 bison 결과물인
C 파일과 이를 사용하는 프로그램 모두 GPL이 적용되어, 사용자들이 bison 사용을
부담스러워할 수 있다.
이에 Bison에 예외 조항을 추가하여 Bison이 생성하는 소스 코드에 대해서는 GPL
적용이 되지 않도록 예외를 추가하였다.
소스 코드 내 GPL 라이선스 설명 아래 다음과 같은 문구가 있으면 Bison exception이
적용되는 파일로 볼 수 있다.
As a special exception, you may create a larger work that contains part or all of the
Bison parser skeleton and distribute that work under terms of your choice, so long as
that work isn't itself a parser generator using the skeleton or a modified version thereof
as a parser skeleton. Alternatively, if you modify or redistribute the parser skeleton
itself, you may (at your option) remove this special exception, which will cause the
skeleton and the resulting Bison output files to be licensed under the GNU General
Public License without this special exception.
This special exception was added by the Free Software Foundation in version 2.2 of
Bison.
Classpath exception
GNU Classpath27 프로젝트는 자바 언어의 가상머신 및 컴파일러에서 사용되는 핵심 클래스 라이브러리를 자유 소프트웨어로 대체하기 위한 프로젝트이다. 이를 널리 사용할 수 있도록, GNU Classpath 등 Classpath exception이 적용된 수정하지 않은 core class library를 link하여 생성한 program은 GPL의 영향을 받지 않는다. 예를 들면, OpenJDK 프로젝트에서 가상머신 자체는 GPL 2.0으로 배포하고, Class library와 가상머신 내의 Public API로 노출되는 부분은 Classpath exception으로 배포하고 있다.
Autoconf exception
GNU Autoconf28는 M4 매크로의 확장 패키지로, 소스코드 패키지들의 환경을
설정하는 쉘 스크립트를 자동으로 생성한다. Autoconf는 GPL로 배포되며,
configure.ac의 시스템 정보를 입력받아, Autoconf의 일부분과 결합, configure
스크립트를 생성한다.
이에 해당 configure 내에 autoconf의 일부가 포함될 수밖에 없음에도 해당
configure는 GPL의 파생 저작물이 되지 않도록 예외를 적용해주는 것이 autoconf
exception이다.
GCC Runtime Library Exception (GCC RLE)
GCC29는 GNU 대표적인 컴파일러로, 이 Exception의 목적은 non-GPL 소스
코드를 GCC로 컴파일할 때, GCC Runtime Library (header file 포함)가 Program에
포함되는 것을 허용하기 위한 것이다. 이 Exception에 의하면, "정당한 Compile
과정 (Eligible Compilation Process)" 중 Independent Module과 GCC Runtime
Library가 결합하여 형성된 Target Code라면, 이는 GPL에 상관없이 다른 라이선스로
배포될 수 있다.
GCC Runtime Library는 libgcc, libstdc++, libfortran, libgomp, libdecnumber 등이
있다. 만약 GCC Runtime Library가 정당한 컴파일 과정에 의해서가 아닌, 다른
방법으로 Program에 포함된 경우에는 GPL 의무 사항을 모두 준수해야 한다.
27) https://www.gnu.org/software/classpath/
28) https://www.gnu.org/software/autoconf/autoconf.html
29) https://gcc.gnu.org/
2.3 약한 카피레프트 라이선스 및 주요 프로젝트
약한 카피레프트(Weak Copyleft) 라이선스에는 GPL 계열의 LGPL과, 주로 기업들이 주도하는 오픈소 스 프로젝트에서 사용하는 MPL, CDDL, EPL 등이 포함된다. 특히 기업들이 주도하여 만든 라이선스들 은 처음부터 법률가들이 참여하여 만들었기 때문에 소프트웨어 라이선스의 관점에서는 더욱 정교하다고 볼 수 있지만, 프로그래머들에게는 그만큼 복잡하고 이해하기 어려운 라이선스들이다. 카피레프트 조항을 포함하고 있다는 점에서 GPL형과 비슷하지만, 적용 범위와 소스코드 제공범위는 GPL보다는 LGPL에 가 까운 것으로 볼 수 있다.
2.3.1. LGPL
LGPL은 주로 라이브러리에 사용하기 위해 FSF가 GPL과는 별도로 만든 라이선스이다. 라이브러리에
GPL 라이선스를 적용하게 되면 응용프로그램까지 GPL로 배포해야 하므로 사용자는 해당 라이브러리의
사용을 꺼리게 된다. FSF는 GPL의 내용을 약간 수정하여 라이브러리 자체를 수정한 경우에는 카피레프
트 조항을 적용하지만, 해당 라이브러리를 이용한 응용프로그램은 카피레프트 조항을 적용하지 않고 소스
코드 제공의무도 없는 형태로 LGPL 라이선스를 만들었다.
LGPL의 의무사항은 i) 각 복제본에 적절한 저작권 안내와 보증책임이 없음을 명시할 것, ii) LGPL 라이선
스를 언급하는 안내 사항과 보증책임 관련 고지사항을 원본 그대로 유지할 것, iii) 소프트웨어를 양도받는
모든 이들에게 소프트웨어와 함께 LGPL 라이선스 사본을 제공할 것, iv) 라이브러리 형태로의 수정을 허
용하며, 만약 수정한 경우 수정사실과 날짜를 파일에 명기할 것, iv) 원본저작물과 파생저작물을 LGPL 또
는 GPL에 의해 배포할 것, v) 원본저작물 및 파생저작물에 대한 소스코드를 제공하거나, 요청 시 제공하
겠다는 약정서를 제공할 것, vi) 응용프로그램을 배포할 경우, LGPL 라이브러리를 사용하고 있다는 사실
을 명시할 것, vii) 사용자가 라이브러리를 수정해도 응용프로그램을 사용할 수 있도록 (예를 들어 응용프
로그램의 오브젝트 코드를 제공하거나, 해당 라이브러리의 형태를 공유 라이브러리 방식 등을 이용하여)
허용할 것 등이다. i) ~ v)의 내용은 GPL 2.0과 동일하거나 유사하지만, vi) ~ vii)은 LGPL에 특유한 내용
이다.
LGPL로 배포되는 대표적인 프로젝트는 GNU C Library 또는 glibc이다. glibc는 GNU 프로젝트에서 배포 되는 C 표준 라이브러리이다. 1980년대부터 FSF에서 만들어 배포하기 시작했는데, 1990년대 초반 리눅스 커널 개발자들이 glibc에서 분기(fork)된 별도의 Linux libc 프로젝트를 진행하였다. 그런데, FSF에서 1997 년 POSIX 표준에 가깝고 다양한 기능을 추가한 glibc 2.0을 배포하자 리눅스 커널 개발자들은 별도의 프로 젝트를 포기하고 FSF의 glibc에 합류하였다. 다만, glibc의 크기, 속도 등에 만족하지 못하는 오픈소스 개발 자들을 중심으로 지금도 별도의 프로젝트들이 진행되고 있다. 예를 들면, 안드로이드 플랫폼에서 사용되는 Bionic(BSD)이 대표적이며, 이밖에 dietlibc(GPL), eglibc(LGPL), uClibc(LGPL), Newlib30), Klibc(GPL) 등이 있다.
A: LGPL은 라이브러리를 정적 링크할 때와 동적 링크할 때 다소 다른 의무 사항을 요구합니다.31
1. LGPL 라이브러리를 정적 링크 시 요구 사항
LGPL 라이브러리를 정적 링크하는 애플리케이션을 배포하는 경우에는 (즉, LGPL 라이브러리가 정적 라 이브러리 (예: *.a 파일)) LGPL 라이브러리의 소스 코드를 공개해야 할 뿐만 아니라, 애플리케이션의 오브 젝트 코드도 공개해야 합니다. 이는 사용자에게 LGPL 라이브러리를 수정하고, 수정된 라이브러리를 포함 한 애플리케이션을 생성하기 위해 Relink 할 수 있는 방법을 제공하기 위한 LGPL의 요구사항을 충족시키 기 위해서입니다.
2. LGPL 라이브러리를 동적 링크 시 요구 사항
LGPL 라이브러리를 동적 링크하는 애플리케이션을 배포하는 경우에는 (즉, LGPL 라이브러리가 동적 라 이브러리 (예: *.so 파일)) LGPL 라이브러리의 소스 코드를 공개해야 합니다. 이외, 애플리케이션의 소스 코드나 오브젝트 코드는 공개할 필요 없습니다. 이는 사용자가 수정한 LGPL 라이브러리는 애플리케이션 과 Relink 하지 않고도 애플리케이션 동작 시 반영되기 때문입니다.
30) Newlib은 여러 가지 오픈소스 라이브러리로부터 가져왔기 때문에 라이선스도 각각의 라이브러리에 따른다. http://
www.sourceware.org/newlib/.
31) https://www.gnu.org/licenses/gpl-faq.en.html#LGPLStaticVsDynamic
A : 프로그램의 권리자는 자신의 프로그램을 어떠한 라이선스를 통해서도 배포할 수 있습니다. 또한, 복수의 라이선스를 선택하여 배포할 수도 있습니다. 모질라 프로젝트의 경우 MPL, GPL, LGPL의 세 가지 라이 선스로 배포되고 있습니다.
LGPL 라이브러리를 정적으로 이용하는 경우에도 응용프로그램의 소스코드 제공 의무는 없습니다. 다만, 이용자들이 라이브러리를 수정하여 다시 응용프로그램을 이용할 수 있도록 애플리케이션의 오브젝트 코드 를 제공할 의무가 있습니다.
A: LGPL은 GPL과는 달리, 라이브러리를 링크하여 사용하는 애플리케이션에 대해서는 소스 코드 공개를 요구하 지 않습니다. Java의 JAR 파일을 import 하는 것은 동적 링크를 생성하는 것과 유사하게 동작한다고 볼 수 있 으므로 LGPL인 JAR 파일을 import 하여 사용하는 애플리케이션의 소스 코드는 공개할 필요가 없습니다. 단, LGPL인 JAR 파일 자체에 대한 소스 코드는 공개해야 합니다.32
A: 오픈소스 라이선스는, 오픈소스를 이용해 상업적인 이득을 취하는 것을 막지 않으며,별도로 명시하는 경우를 제 외하고는, 일반적으로 오픈소스를 이용하여 산출된 결과물에 대해서도 제약을 가하지 않습니다. LGPL로 배포된 오픈소스 또한, 상업적인 이용에 제한을 두고 있지 않으며, 산출된 결과물이 라이선스의 영향을 받지는 않습니 다.GPL 또한, 상업적 이용에 제한을 두지 않고 있으며, 그 결과물에 대한 정책도 동일합니다. GPL FAQ에서는 오픈소스의 단순이용 결과물에 대해서는 소프트웨어의 이용자에게 저작권이 발생하게 되며, 다만, 오픈소스 일 부가 결과물에 포함되는 경우에만 라이선스의 영향을 받게 된다고 명시하고 있습니다.33
A: LGPL도 GPL처럼 “추가적인 제한(further restriction)”을 금지하는 규정을 가지고 있습니다. LGPL의 입장에서 보면 GPL의 카피레프트조항이 추가적인 제한에 해당하기 때문에 양립하지 않을 수 있습니다. 하지만 LGPL은 제3조를 통해 GPL로 배포할 수 있도록 허용함으로써 GPL과의 양립성을 갖게 됩니다. LGPL 3조는 사용자가 LGPL코드를 수정하여 재배포할 때 LGPL이 아니라 GPL로 배포할 수 있으며, 만약 GPL로 배포할 거라면 모든 표시를 GPL로 바꾸라는 의미입니다. LGPL 코드를 GPL 코드와 결합하여 배포하는 경우에는, GPL의 해석상 LGPL 코드도 GPL로 배포해야 하므로 GPL로 재라이선스해야 하는 것으 로 해석됩니다. 하지만, LGPL 코드를 전혀 수정하지 않았거나, 약간 수정했더라도 수정한 사람이 굳이 GPL 로 배포할 것을 원하는 것이 아니라면, 굳이 GPL로 재라이선스할 필요는 없을 것 같습니다. GPL의 해석에는 맞지 않지만, 현실적으로 여기에 이의를 제기하거나 비난할 사람은 없어 보입니다. 그렇다면 굳이 번거롭게 표시를 모두 바꿀 필요는 없을 것 같습니다.
32) http://www.gnu.org/licenses/lgpl-java.html
33) http://www.gnu.org/licenses/gpl-faq.html#CanIUseGPLToolsForNF 참조.
2.3.2.MPL
MPL은 1998년 넷스케이프사가 자사의 브라우저를 오픈소스로 배포하면서 만든 라이선스이다. MPL로
배포되는 오픈소스를 이용하기 위해서는 i) 원 코드에 포함된 저작권 표시, 개발자 및 권리자에 관한 사항
들을 그대로 표시할 것과, ii) 배포 시 MPL 라이선스 사본을 첨부할 것, iii) 수정했을 경우에는 최초개발자
의 코드로부터 파생되었다는 사실, 수정사항 및 날짜 등을 포함한 파일(Exhibit A)을 소스코드의 각 파일
에 포함할 것, iv) 원본 및 수정코드를 MPL에 의해 배포할 것과, v) 수정코드에 대한 소스코드를 전자배포
방식 등을 통해 제공할 것, vi) MPL 코드를 사용할 때 제3자의 지식재산권에 의한 라이선스가 필요하다
는 사실을 알고 있는 경우 “LEGAL” 파일에 관련 내용을 포함할 것 등이다.
MPL 2.0은 MPL 1.1에 비해 더욱 짧고 이해하기 쉽게 만든 라이선스이다. 특히 Apache License 2.0
과 양립할 수 있게 되었으며 특허 관련 조항들이 정비되었다. 또한 MPL 2.0에서 Secondary License로
정의한 라이선스인 GPL 2.0, LGPL 2.1, AGPL 3.0과 각각 이후 버전들과 양립할 수 있게 된 것이 큰
변화이다.
MPL에도 카피레프트 조항이 포함되어 있다는 점에서 GPL과 유사하다. 즉 수정한 코드에 대 한 소스코드를 제공해야 한다. 그런데 MPL은 “수정(modification)"의 의미를 “원 코드 또는 이 전 수정코드의 내용이나 구조에 추가되거나 삭제되는 것을 말하며, 코드가 복수의 파일로 배포 될 경우에는 i) 원 코드나 이전 수정코드를 포함하는 파일의 내용에 추가하거나 삭제된 코드, ii) 원코드나 이전 코드의 일부분을 포함하는 새로운 파일"을 말하는 것으로 정의하고 있다. 따라서 MPL 코드가 포함되지 않은 새로운 파일을 만든 경우에는 MPL 코드와의 결합방식에 상관없이 소스코드를 제공할 필요가 없는 것으로 해석할 수 있다.
MPL 라이선스로 진행되는 대표적인 프로젝트는 Firefox 등 Mozilla가 진행하는 프로젝트들이 다. 그런데, MPL 라이선스는 GPL 형의 라이선스와 양립성이 없으므로 GNU 프로젝트와 모질라 프로젝트를 함께 이용하는 것이 불편하다. 이러한 문제점을 해결하기 위해 Mozilla는 Firefox를 포함한 대부분의 프로젝트에 대해 MPL뿐만 아니라 GPL, LGPL 라이선스를 적용하여 배포하는 트리플(triple) 라이선스 정책을 채택하고 있다. 한편 “Mozilla Firefox"는 상표로 보호되고 있으 며 일정한 조건을 만족하는 경우에만 상표로 사용할 수 있다. 그 결과 Debian 프로젝트에서는 Firefox를 수정한 웹 브라우저를 ”Iceweasel"이라는 이름으로 사용하고 있다.
2.3.3. CDDL
CDDL은 썬(sun)이 자사의 유닉스 운영체제인 솔라리스를 오픈소스로 배포하면서 만든 라이선스이다. MPL을 참조하여 만들었기 때문에 MPL의 내용과 비슷하다. i) 저작권 등 권리관련 사항, 라이선스 관련 사항 등의 고지사항을 제거하거나 변경할 수 없으며, ii) 배포 시 CDDL 라이선스 사본을 첨부해야 하며, iii) 수정한 경우 수정코드의 기여자임을 밝혀야 한다. iv) 원본 및 수정코드를 CDDL에 의해 배포해야 하며, v) 수정코드에 대한 소스코드를 합리적인 방식으로 제공해야 한다.
CDDL로 배포되는 대표적인 사례는 썬(Sun)의 솔라리스 운영체제이다. 리눅스, BSD 등 오픈소 스 경쟁제품들에 대응하여 썬의 핵심 제품 중의 하나인 솔라리스를 오픈소스화한 것이다. 그런 데 2009년 오라클이 썬을 인수하면서 썬이 추진해 왔었던 오픈소스 정책에 많은 변화가 나타 나고 있다. 자바(Java)의 지식재산권에 기반을 둔 구글을 상대로 소송을 제기한 사례도 이러한 변화를 보여준다. 향후 오픈 솔라리스의 전망도 불투명한 상황이다. 현재 오라클은 오픈 솔라리 스의 배포를 중단하고 있다.
Q: CDDL로 배포되는 오픈소스를 이용하여 만든 B2B 제품을 타 업체에 납품하고 있습니다.
CDDL의 경우, 소스코드에 대해 수정을 하였을 경우, 고지사항을 작성하여 두거나 자사 사이트
를 통해서 소스코드를 공개하면 되는 것으로 알고 있습니다. 만약, 소스코드를 수정하지 않고,
있는 그대로의 라이브러리를 사용하였을 경우에도, 고지사항을 작성하거나 소스코드를 공개해
야 하는지 궁금합니다.
A: CDDL로 배포되는 오픈소스를 오브젝트 형태로 재배포하는 경우에는 프로그램에 대한 소스
코드를 기여자로부터 제공받을 수 있다는 사실을 밝히고 수취인이 이 소스코드를 소프트웨어
교환에 통상적으로 사용되는 매체를 통해 적절한 방법으로 구할 방법을 알려주어야 합니다. 따
라서 CDDL 코드를 수정하지 않고 사용하는 경우라면, 해당 소스코드를 제공받을 수 있는 사이
트를 적절히 안내하면 직접 소스코드를 제공하지 않아도 되는 것으로 해석됩니다. 다만, 소스코
드 제공 의무를 제외한 기타의 준수사항들(보증의 부인 및 책임의 제한 등)은 지켜야 합니다.
2.3.4. CPL, EPL
CPL과 EPL은 IBM이 이클립스(Eclipse) 등 오픈소스 프로젝트를 진행하면서 만든 라이선스이다. CPL과 EPL은 특허보복조항에 관한 사항에서만 차이가 있고 다른 내용은 모두 동일하다. IBM은 현재 EPL만 사용하고 있다. EPL로 배포되는 소프트웨어를 배포할 때 지켜야 할 의무사항으로는 i) 각 코드의 저작권 고지사항을 제거하거나 변경하지 말 것과, ii) EPL 라이선스 사본을 포함할 것과, iii) 각 기여물의 창작자를 식별할 수 있도록 신분을 밝힐 것과, iv) 오브젝트코드로 배포하는 경우 EPL 조건을 준수하고, 보증부인 및 책임배제에 관한 내용과 소스코드의 확보방법을 알려 줄 것, v) 소스코드로 배포하는 경우 EPL 라이선스를 적용할 것과, vi) 상업적 배포의 경우 기여자에게 책임이 발생하지 않도록 조치할 것 등의 내용을 포함하고 있다.
Q: Juzzle34을 사용하고 있습니다. CPL 1.0으로 배포되는 것으로 알고 있습니다. 상업적이든 비
상업적이든 관계없이 사용할 수 있나요? 소스 코드를 수정해서 사용하는 경우 어떠한 의무사항
이 있나요? 또는 소스코드를 수정하지 않고 프로그램을 이용만 하는 경우 지켜야 할 사항은 무
엇인가요?
A: OSI에서 인증한 오픈소스 라이선스들은 모두 상업적 이용에 제한을 하지 않고 있으며, CPL
도 마찬가지입니다. 수정여부와 상관없이 CPL 코드를 이용하는 경우 저작권 고지사항을 제거하
거나 변경하지 말 것, CPL 라이선스 사본을 첨부할 것, 오브젝트코드로 배포하는 경우 소스코드
의 확보방법을 고지할 것, 소스코드로 배포하는 경우 CPL 라이선스를 적용할 것 등이 있습니다.
덧붙여 소스코드를 수정하여 배포하는 경우에는 기여자로서 창작자를 식별할 수 있도록 신분을
밝힐 것 등이 포함됩니다.
EPL도 카피레프트 내용을 포함하고 있다. 재배포시에 EPL이 적용되는 프로그램은 "기여 (Contribution)"의 개념에 의해 결정된다. EPL은 "기여(물)"(이)란, a) 최초 기여자의 경우, 본 계 약서에 따라 배포된 최초의 코드 및 문서를 말하며, b) 이후의 각 기여자의 경우에는 i) 프로그램 에 대한 변경사항 및 ii) 프로그램에 대한 추가사항을 말한다“고 규정하고 있으며, 이 때 ”프로그 램에 대한 추가사항 중에서, (i) 다른 라이선스 계약서에 따라 프로그램과 관련하여 배포된 소프 트웨어의 별도 모듈인 경우, 그리고 (ii) 프로그램의 파생 저작물이 아닌 경우는 기여에 포함되지 않는다“고 규정하고 있다. 다시 말해서 EPL의 경우에는 ”모듈(module)"을 기준으로 소스코드 의 제공범위를 결정한다.
34) http://www.juzzle.org.
Q: CPL, EPL의 경우 공개 범위가 어떻게 되는 건가요? 모듈 단위로 공개를 한다고 하는데, 모듈
의 의미가 애매해서 정확한 가이드가 있었으면 합니다. 또, CPL과 EPL간의 차이가 뭔지도 상세
한 설명 부탁드립니다.
A: MODULE 단위 소스코드 공개 요구사항은 원 저작물의 소스코드를 수정하여 새로운 SW에
포함하였을 경우에 해당되며,원 저작물을 사용함에 있어 수정한 부분에 대하여, 원 저작물의 소
스코드에서부터 존재하던 파일 중 수정된 부분을 포함하는 모듈을 모두 공개하여야 합니다. 이
에 따라, 일반적으로 원 저작물의 모듈을 새로운 SW에 적용하기 위해 인터페이스의 수정 등을
거치는 경우가 해당하며, 파생 저작물의 저작자가 새로이 생성한 부분 중 기존 모듈에 해당되지
않는 부분에 대해서는 공개하지 않아도 됩니다. 이러한 ‘모듈’의 범위에 대해서는 상황에 따라
다르지만, 일반적인 모듈의 정의에 따라 특정 기능을 수행하는 단위를 기준으로 하여 배포하여
야 하는 것으로 판단됩니다.
CPL과 EPL에서는 다음과 같은 내용을 포함하여 별도의 모듈인 경우 소스코드의 제공범위에 포함하지 않는 것으로 보고 있습니다.
where such changes and/or additions to the Program originate from and are distributed
by that particular Contributor. A Contribution 'originates' from a Contributor if it was
added to the Program by such Contributor itself or anyone acting on such Contributor's
behalf. Contributions do not include additions to the Program which: (i) are separate
modules of software distributed in conjunction with the Program under their own
license agreement, and (ii) are not derivative works of the Program.
한편, CPL과 EPL은 특허보복조항의 적용범위에 관해서만 차이가 있고 나머지 내용은 동일합니
다. 즉, EPL은 CPL 제7조 중 아래의 내용만 삭제하고 이름을 바꾼 것입니다. CPL의 경우 라이선
시가 기여자를 상대로 (모든) 소프트웨어 관련 특허침해소송을 제기하는 경우 라이선스가 종료
되는 것으로 규정하고 있었는데, 특히 다수의 특허 포트폴리오를 가지고 있는 기업의 입장에서
는 부담스런 내용이었기 때문에 이 부분을 삭제하고, EPL로 배포되고 있는 해당 소프트웨어와
관련된 특허침해소송의 경우로만 제한한 것입니다.
CPL 1.0 제7조
“If Recipient institutes patent litigation against a Contributor with respect to a patent
applicable to software (including a cross-claim or counterclaim in a lawsuit), then any
patent licenses granted by that Contributor to such Recipient under this Agreement
shall terminate as of the date such litigation is filed.”
EPL로 배포되는 대표적인 프로젝트는 이클립스(Eclipse)이다. 이클립스는 통합개발환경(IDE) 을 포함한 대표적인 소프트웨어 개발 환경이다. 주로 자바로 작성되어 자바 애플리케이션 개 발 도구로 사용되지만, 플러그인 시스템을 통해 확장하는 것이 가능하므로 C, C++, COBOL, Python, Perl, PHP 등으로 개발할 때도 이용할 수 있다.
2.4. 폰트 라이선스
오픈소스 소프트웨어 확산과 함께 오픈소스 폰트도 많이 만들어지고 있다. 2014년 어도비와 구글이 손을 잡고 무료 폰트를 공개하기 시작했으며, 현재 구글은 http:// fonts.google.com 을 통해 오픈소스 폰트를 공개하고 있다.
2.4.1. GPL Font Exception
폰트의 저작권법 특성상, GPL 폰트를 내장한 문서는 GPL의 파생저작물로 간주 될 수 있다. 하지만, 이는 대부분 폰트 저작권자의 의도는 아닐 것이다. 이와 같은 이유로 FSF (Free Software Foundation)의 David "Novalis" Turner는 2005년 4월, font exception을 만들었다. 즉 GPL Font Exception이 적용된 폰트라면 폰트 자체는 GPL에 의해 저작권 및 라이선스 고지와 해당 폰트 공개 의무사항을 준수해야 하지만, 폰트가 적용된 문서에는 GPL이 적용되지 않는 것이다.
GPL Font Exception
As a special exception, if you create a document which uses this font, and embed this
font or unaltered portions of this font into the document, this font does not by itself
cause the resulting document to be covered by the GNU General Public License. This
exception does not however invalidate any other reasons why the document might be
covered by the GNU General Public License. If you modify this font, you may extend
this exception to your version of the font, but you are not obligated to do so. If you do
not wish to do so, delete this exception statement from your version.35
35) http://www.gnu.org/licenses/gpl-faq.en.html#FontException
2.4.2. SIL Open Font License (OFL)
SIL Open Font License는 SIL International에서 자신들의 unicode 폰트를 배포할 대 사용하는 라이선스로 저작권 및 라이선스 고지를 하면 자유롭게 사용 가능하다. 폰트 자체를 단독으로 판매 금지하는 조항이 있어 GPL과 호환되지 않으며, 다른 프로그램과 함께 배포하거나 판매하는 것은 허용된다.
2.4.3. Ubuntu Font License
Ubuntu Font License(UFL)는 Ubuntu에서 만든 Ubuntu Font Family를 배포할 때 사용하는 라이선
스이다. OFL의 영향을 받아 만든 라이선스이지만, 해당 폰트를 배포할 때 다시 Ubuntu Font License로
배포해야 하는 copyleft 성격을 지니고 있다는 점에서 큰 차이를 갖는다. 배포 시 의무 사항으로는 저작권
및 라이선스 고지를 해야 하며, 수정 여부에 관계없이 폰트 소프트웨어의 모든 부분은 다시 UFL로 배포되
어야 한다. Font를 배포하는 것을 목적으로 하는 것이 아닌 문서에 해당 UFL 하의 Font가 적용되어 사용
된 경우는 라이선스의 적용 대상이 아니므로, 이는 GPL Font Exception과 유사하다고 볼 수 있다.
추가적인 의무 사항으로, 원본은 Font 명칭도 그대로 사용해야 하며, 상당한 변형이 있는 수정 버전은 원
본 이름 및 유사한 명칭이 아닌 전혀 새로운 명칭을 사용해야 하며, 변형이 크지 않은 수정 버전은 원본 명
칭을 유지하면서 “derivative x”를 추가하는 형식으로 원본의 이름과 구분하게 해야 한다.
3.1. 오픈소스 라이선스 확인
오픈소스 라이선스 의무 사항을 올바르게 준수하기 위해서는, 먼저 배포 대상 소프트웨어에 어떠한 오픈 소스가 사용되었는지를 정확히 파악해야 한다. 이를 위해 개발 과정에서 사용된 오픈소스를 식별하는 방 법은 크게 직접 확인하는 방법과 도구를 이용한 자동화된 방법으로 나눌 수 있다.
3.1.1. 직접 확인하는 방법
대부분의 오픈소스 패키지에는 라이선스 정보를 명시한 파일이 포함되어 있다. 해당 파일은 일반적으로 패키지의 최상위 디렉토리에 LICENSE, COPYING 등의 이름으로 존재하며, 이를 통해 해당 패키지가 어떤 오픈소스 라이선스를 따르고 있는지를 확인할 수 있다. 36
대부분 오픈소스는 각 소스 파일 상단에 라이선스 정보를 주석으로 명시하고 있다. 따라서 소스 코드를 열 어 해당 내용을 직접 확인함으로써 라이선스를 파악할 수 있다.
36) TLDRLegal (https://tldrlegal.com/)에서 제공하는 라이선스 검색 기능을 이용하면 텍스트 검색 을 통해 라이선스 정보를 확인할 수 있다.
이와 같은 직접 확인 방식은 개발자가 사용한 오픈소스 라이선스를 명확히 인지하고, 이를 개발팀 내부 문 서 등에 기록하는 방식으로 운영할 수도 있다. 이러한 오픈소스 확인 프로세스를 갖추면 개발 완료 시점에 별도의 자동화 도구 없이도 소프트웨어에 포함된 오픈소스 및 라이선스 정보를 확보할 수 있다.
이처럼 직접 확인하는 방식은 개발팀 규모가 비교적 작고, 팀원들이 오픈소스 라이선스에 대한 충분한 교육을 받은 경우에 적합하다.
3.1.2. 도구를 이용하는 방법
오픈소스 사용 여부를 확인하기 위한 자동화 도구는 다음과 같이 네 가지 유형으로 분류된다.
3.1.2.1. 문자열 검색 도구
문자열 검색 도구는 앞서 설명한 라이선스 직접 확인 방법을 자동화한 도구에 해당한다. 즉, 소스 코 드 내에 포함된 라이선스 문구를 자동으로 식별하여 해당 소스 코드의 라이선스를 판별하는 방식이다. 대표적인 도구는 다음과 같다
문자열 검색 기능을 수행하는 도구들은 다음과 같으며 모두 오픈소스로 공개되어 있어서 기업이 무료로 사용할 수 있다.
1. FOSSology37 : GPL-2.0
2. Ninka38 : GPL-3.0
3. Scancode39 : Apache-2.0
4. TripleCheck40 : AGPL-3.0
문자열 검색 도구는 소스 파일 내 라이선스 문구가 제거된 경우 오픈소스 사용 여부를 검출하지 못할 수있다.
따라서 개발자들이 소스 내 라이선스 문구를 임의로 수정하거나 삭제하지 않도록 사전 교육을 실시
하는 것이 중요하다.
37) http://fossology.org
38) http://ninka.turingmachine.org
39) https://github.com/nexB/scancode-toolkit/
40) http://triplecheck.net/download.html
3.1.2.2. 코드 스캔 도구
코드 스캔 도구는 소스 코드 내에 존재하는 오픈소스 코드를 식별하고, 해당 코드가 어떤 오픈소스 라이선
스를 따르고 있는지를 분석하는 도구이다. 이러한 도구는 파일 내의 라이선스 문구 유무에 관계없이 코드
자체의 구조와 내용을 기반으로 분석을 수행하므로, 라이선스 주석이 제거되었거나 변경된 경우에도 오
픈소스를 식별할 수 있다는 장점이 있다. 또한 문자열 검색 도구에서 검출하지 못하는 오픈소스 이름 또한
검출이 가능하다.
| 장점 |
- 라이선스 주석이 없어도 코드 자체 기반으로 검출 가능 - 높은 정확도와 신뢰성 - 상용 도구의 경우 자동화 및 리포트 기능이 우수 |
|---|---|
| 단점 |
- 분석 속도가 상대적으로 느릴 수 있음 - 다양한 코드 변형 및 리팩토링에 따라 오탐 가능 - 결과 해석에는 전문적인 판단이 필요함 - 대부분 상용 도구이며, 비용이 발생함 |
이들 도구는 GitHub과 같은 오픈소스 호스팅 사이트에서 오픈소스 데이터를 수집하여 데이터베이스를
구축하고, 사용자 소스 코드와 비교 분석하는 기능을 제공한다. 그러나 오픈소스는 시간이 지나면서 다양
한 개발자에 의해 수정 및 재배포되기 때문에, 동일한 코드가 여러 오픈소스에서 발견될 수 있다. 이로 인
해 분석 결과에 오탐이 나타날 수밖에 없게 되고, 결국 최종적인 출처와 라이선스 판단을 위해서 전문성이
필요하다. 따라서 코드 스캔 도구에서 검출된 코드에 대해서는, 해당 코드를 작성한 개발자가 출처를 직접
확인하는 것이 바람직하다.
많은 코드 스캔 기능을 수행하는 도구들은 대부분 상용 도구이지만, 한국저작권위원회는 국내 중소기업
을 대상으로 오픈소스 분석 도구인 “코드아이”를 무료로 제공하고 있다.41 이 도구는 사용자가 업로드한
소스 코드와 서버 내 오픈소스 데이터베이스를 비교 분석하여 보고서를 생성하며, 데이터는 SSL(Secure
Socket Layer) 암호화 전송을 통해 안전하게 보호된다.
41) https://www.olis.or.kr/ossw/codeEye/introduction.do
Q: 사용하려는 OOO 오픈소스 패키지의 최상위 디렉토리 내에 존재하는 COPYING 파일은 GPL 3.0인 반면, 소스 파일 내 라이선스 문구는 GPL 2.0입니다. 어떤 라이선스로 판단해야 할까요?
A: 오픈소스는 통상 최상위 디렉토리 내에 "LICENSE", "NOTICE", "README", "COPYING" 등의
파일을 포함해서 라이선스 정보를 고지합니다.
이와는 별도로 COPYING 파일의 경우, GPL이나 LGPL 등 라이선스의 “사본 동봉 의무“에 따라 포
함되는 경우도 있으므로, 해당 라이선스가 전체 소스 파일에 적용되는 것은 아닐 수 있음에 주의
가 필요합니다. COPYING 파일 내 라이선스 문구와 소스 파일 상단의 라이선스 문구가 서로 다르
다면, 각 소스 파일에 대해서는 먼저 소스 파일 내 라이선스 문구를 기반으로 라이선스를 판단해
야 합니다.
만약, 소스 파일 내의 라이선스 문구와 최상위 디렉토리 내의 라이선스 정보 파일 내 라이선스가
서로 전혀 다를 경우에는 저작권자에게 연락하여 해당 오픈소스를 어떤 라이선스로 공개한 것인
지 확인을 요청하는 것이 좋습니다. 실제 일부 오픈소스 저작권자의 경우, 실수로 잘못된 라이선
스 정보 파일이 포함된 것을 뒤늦게 확인하여 수정 후 재배포하는 경우가 있습니다.
3.1.2.3. 바이너리 스캔 도구
소프트웨어를 협력업체로부터 제공받는 경우, 대부분 소스 코드 없이 바이너리 형태로 수급하게 된다. 이
러한 경우에는 앞서 소개한 문자열 검색 도구나 코드 스캔 도구를 사용할 수 없기 때문에, 바이너리 내에
포함된 오픈소스 여부 및 해당 라이선스를 식별하는 데 한계가 발생한다.
따라서 바이너리 기반의 소프트웨어에 대해서도 오픈소스 사용 여부를 확인할 수 있는 바이너리 분석 도
구의 활용이 필수적이다. 이를 통해 소스 코드 접근이 불가능한 외부 소프트웨어에 대해서도 라이선스 컴
플라이언스를 확보할 수 있으며, 법적 리스크를 사전에 방지할 수 있다.
다만, 바이너리 분석은 구조적 정보가 제한적이고 난독화 또는 최적화된 코드에 대한 정보 손실이 발생할
수 있기 때문에, 소스 코드 기반 분석에 비해 정확도가 떨어질 수밖에 없는 한계가 존재한다. 따라서 바이
너리 분석 도구는 참고용 보조 수단으로 활용하고, 가능하다면 소스 코드 또는 메타데이터 확보를 병행하
는 것이 바람직하다.
바이너리 분석 도구는 대부분 상용 도구로 많이 배포되고 있으며, 오픈소스로 배포되는 도구는 BAT42나
FOSSLight Scanner43 등이 있다.
3.1.2.4. 디펜던시 체크 도구
현대의 소프트웨어 개발 환경에서는 하나의 프로젝트 내에 수십에서 수백 개의 외부 오픈소스 라이
브러리가 사용되는 경우가 일반적이다. 이러한 외부 라이브러리는 종종 또 다른 라이브러리를 의존
(dependency)하며, 이로 인해 전체 소프트웨어에 포함되는 오픈소스의 범위가 기하급수적으로 확장될
수 있다. 이러한 구조적인 특성으로 인해 개발자는 직접 모든 오픈소스의 사용 여부 및 라이선스를 일일이
확인하기 어렵다.
디펜던시 분석 도구는 빌드 도구나 패키지 매니저에서 관리되는 의존성 그래프를 기반으로 프로젝트에 포
함된 모든 라이브러리의 목록을 분석하고, 각 라이브러리에 해당하는 오픈소스 라이선스 정보를 자동으로
수집한다. 이 방식은 특히 npm, Maven, Gradle, pip등과 같은 패키지 관리 시스템과 밀접하게 연동되
며, 해당 시스템에서 사용하는 Manifest 파일(package.json, pom.xml, requirements.txt 등)을 기준
으로 분석을 수행하기 때문에 소스 분석 도구나 바이너리 분석 도구에 비해 정확도가 높다.
대부분의 디펜던시 체크 도구는 오픈소스로 많이 배포되고 있어, 특정 빌드 시스템에 해당하는 디펜던시
체크 도구를 검색하여 찾아보는 것이 필요하다.
42) http://www.binaryanalysis.org
43) http://www.fosslight.org
3.2. 라이선스 정보의 표시
대부분의 오픈소스 라이선스들이 요구하고 있는 공통적인 사항은 각각의 오픈소스 소프트웨어에 대한 저작권자 정보와 라이선스 정보를 표시하도록 하고 있다. 하지만 공개되어 있는 소스코드를 보면 저작권 표시와 정확한 라이선스가 명시되어 있지 않는 경우가 있다. REUSE 지침을 개발자들에게 전파하여 소스 코드마다 저작권 및 라이선스 정보를 표기하는 것은 오픈소스 라이선스를 잘 인지하여 준수하게 함으로써 저작권 침해를 줄일 수 있다. 또한 REUSE 도구를 활용하면 REUSE 지침 준수 여부를 쉽게 체크할 수 있어 자동화도 가능하며, 관련 도구를 제공하는 것은 개발자들에게 해당 지침을 사용하도록 권장하기가 쉽다.
3.2.1.SPDX
SPDX는 리눅스 재단의 SPDX 워킹그룹에서 진행하는 오픈소스 내의 저작권 및 라이선스 정보를 교환하
기 위한 ISO/IEC 표준이다. SPDX는 소프트웨어 라이선스 정보를 확인하기 위한 중복 작업을 줄이면서
도 오픈소스 라이선스 준수를 더 쉽게 하는 것을 목적으로 한다. SPDX는 소프트웨어에 대한 오픈소스 관
련 정보를 명확히 식별할 수 있도록 정보를 제공하기 위하여 오픈소스 소프트웨어에 대하여 패키지 단위,
파일 단위로 라이선스 및 저작권 정보를 확인할 수 있게 한다.
SPDX 라이선스 식별자는 SPDX 문서에서 사용하는 여러 라이선스에 대해 쉽고 효율적으로 식별하는 것을
목적으로 한다. 2024년 12월 30일 기준으로 3.26버전 600여개 라이선스가 등록되어 관리되고 있다.44
SPDX 라이선스 식별자를 이용하는 것은 라이선스 명칭을 하나로 통일하여 사용함으로써 라이선스를
쉽게 식별할 수 있다는 장점이 있다. 소스 코드를 작성할 때 100여 줄의 긴 라이선스 원문 대신 한 줄의
SPDX 라이선스 식별자로 기록하는 것은 효율적이다. 예를 들어 SPDX에서 Apache License 2.0을 다
음과 같이 정리하고 있다.45
라이선스 명칭 : Apache License 2.0
식별자 : Apache-2.0
라이선스 웹페이지 :
http://www.apache.org/licenses/LICENSE-2.0
http://www.opensource.org/licenses/Apache-2.0
정보 : 2004년 1월 릴리즈
라이선스 원문 : (생략)
OSI 인증 : O
최근 리눅스 커널 프로젝트에서 SPDX 라이선스 식별자를 활용하여 소스 코드를 정리한 사례가 있다.46 2014년 리눅스 커널 3.16 버전에서 940개 이상의 다른 라이선스 파일이 검출되었고, 2017년 리눅스 4.13 버전에서 1,020개 이상의 다른 라이선스 파일이 검출되었다. SPDX 워킹그룹과 리눅스 커널 개발자들이 협업하여 리눅스 4.14 버전에서 여러 다른 라이선스를 정리하고 SPDX 라이선스 식별자를 추가하는 작업을 진행한 결과 10,000여 개 이상의 파일에 SPDX 라이선스 식별자가 추가되었다.47
44) https://spdx.org/licenses/
45) https://spdx.org/licenses/Apache-2.0.html
46) https://lwn.net/Articles/739183/
47) Kate Stewart, Philippe Ombredanne & Greg KroahEHartman, “Automating Compliance : Linux Case Study for Solving the Problem at the“Source” https://spdx.org/news/announcement/2018/04/automating-compliance
이후 새로 추가되는 파일에 SPDX 라이선스 식별자가 있는지를 점검할 수 있는 checkpatch.pl라는 스크 립트 파일을 제공하고, 리눅스 커널 메인테이너들에게 SPDX 라이선스 식별자를 사용하도록 전파하고 있 다. 또한 리눅스 커널 외에도 uboot48, linaro49 등의 주요 오픈소스 프로젝트에서 SPDX 라이선스 식별 자를 추가하는 작업을 진행하고 있다.
3.2.2. REUSE를 통한 저작권 및 라이선스 정보의 표시
REUSE는 소프트웨어 프로젝트에서 라이선스와 저작권 정보를 명확하게 하기 위한 표준으로, 정식 명칙
은 REUSE Specicifation이며, Free Softwere Foundation Europe(FSFE)에서 제안한 프로젝트이
다.50 오픈소스 프로젝트에서는 어떤 파일이 어떤 라이선스를 따르는지 그리고 저작권자가 누구인지 명확
하지 않은 경우가 많다. REUSE는 이를 해결하기 위해, 파일 단위로 SPDX 표준을 활용하여 라이선스와
저작권 정보를 표시하도록 제안한다. REUSE 권장 사항은 다음과 같다.51
① 오픈소스 프로젝트의 라이선스를 선택하고, 해당 라이선스 텍스트를 제공할 것
예를 들어 오픈소스 프로젝트의 라이선스를 GPL-3.0-or-later로 결정하였다면, 라이선스 텍스트를 프
로젝트에 포함시켜야하는데, 이 때 LICENSES 디렉토리를 만들고 그 하위에 해당 라이선스 텍스트 전문
을 포함한 라이선스 파일을 생성한다. SPDX 라이선스 식별자를 파일 이름으로 설정하는 것이 바람직하
다. SPDX 라이선스 식별자가 없는 경우, LicenseRef-<unique_code> 형태의 식별자를 생성하여 사용한다.
이 때 license-list-data 리포지토리를 활용하여 라이선스 텍스트를 다운받거나 REUSE 툴의
“reuse download” 기능을 이용하여 다운받을 수도 있다.
Valid-License-Identifier: MIT
License-Text:
MIT License
Copyright (c) <year>
<copyright holders>
Permission is hereby granted, free of charge, to any person obtaining a copy of this
software and associated documentation files (the "Software"), etc...
48) https://github.com/u-boot/u-boot
49) https://www.linaro.org
50) https://reuse.software
51) Version 2.0 of the REUSE practices, released 2017-12-14. https://reuse.software/practices/2.0/
② 모든 파일에 저작권 정보와 라이선스 정보를 포함할 것
모든 파일의 상단 주석 부분에 SPDX 표준에 따라 저작권자 및 라이선스 정보를 포함하도록 한다. 다음
예시와 같이 SPDX-FileCopyrightText 태그를 이용하여 저작권 정보를 포함하고, SPDX-License-
Identifie 태그를 이용하여 라이선스를 명시한다.
/*
*SPDX-FileCopyrightText: 2024 Jane Doe<jane@example.com>
*
* SPDX-License-Identifier: GPL-3.0-or-later
*/
③ REUSE 규정을 준수하는지 확인할 것
3.2.3. REUSE TOOL
REUSE TOOL은 Python 언어로 작성된 도구로 GPL-3.0 라이선스로 배포되는 오픈소스로, 개발자가 REUSE 권장 사항을 따르도록 하기에 유용하다. 다음과 같이 REUSE 권장 사항과 다르게 저작권 정보나 라이선스 정보가 없는 파일 목록을 출력해준다.
REUSE 툴을 활용하여 각 소스 코드 내에 저작권 및 라이선스 정보를 정확하게 명시했는지 쉽게 확인할 수 있다. 오픈소스 코드는 기존 독점 소프트웨어에 비해 파생 저작물이 많이 만들어지므로, REUSE 도구 를 통해 검증한 소스 코드를 배포하면, 결국 저작권 및 라이선스 정보를 계속 재사용할 수 있다는 장점을 가지고 있다. 특히 REUSE API를 활용하여 REUSE 규정을 준수하고 있는지 계속 확인할 수 있기도 하 고, github, gitlab 등 CI/CD 워크플로우에 쉽게 추가하여 활용할 수 있다.
4.1 현황 진단
오픈소스 거버넌스 구축을 위한 첫 번째 단계는 기업 내 오픈소스 소프트웨어 관련 활동 전반을 진단하는 것이다. 이는 해당 기업의 사업 분야, 오픈소스 활용 전략 등을 포함하여 파악해야 한다. 사용 중인 오픈소 스 소프트웨어가 내부용인지 혹은 외부 고객에게 배포되고 있는지 여부뿐만 아니라, 외부에서 유입되는 소프트웨어에 오픈소스가 포함되어 있는지 여부도 점검할 필요가 있다. 이 과정에서 공급사 및 파트너사 와의 협력 관계 또한 고려해야 한다.
4.1.1. 사업 분야
기업의 사업 분야에 따라 오픈소스 거버넌스 체계 및 정책은 달라질 수 있다. 예를 들어, 소프트웨어 자체
를 배포하는 경우와 하드웨어에 소프트웨어를 임베디드하여 제품을 제공하는 경우는 접근 방식이 다르다.
임베디드 제품을 판매하는 기업은 GPL-3.0이나 LGPL-3.0 라이선스 사용 시, 소프트웨어 재설치를 위
한 정보를 제공해야 하는 의무로 인해 제품 보안과 상충되거나 추가 개발이 필요할 수 있다. 이러한 이유
로 해당 라이선스 사용을 제한하는 정책을 채택하기도 한다.
네트워크 서비스만 제공하는 기업은 대부분의 오픈소스 라이선스가 “배포”에 네트워크 서비스를 포
함하지 않기 때문에, AGPL-3.0 등 일부 라이선스만 유의하면 된다. 예를 들어, 웹서비스에 사용되는
Apache-2.0, GPL-2.0, MIT License 등의 오픈소스는 서비스 제공 시 배포로 간주되지 않으므로, 라
이선스 의무가 발생하지 않는다. 따라서 웹서비스만을 하는 회사라면, 네트워크 서비스에도 의무 사항이
있는 오픈소스 라이선스만 유의해서 확인하는 절차를 거칠 수 있다.
또한, B2B와 B2C 기업 간에도 차이가 존재한다. B2B 기업은 납품 대상 기업의 오픈소스 정책을 사전에
확인하고, 관련 계약 및 문서를 준비해야 한다. 반면 B2C 기업은 고객 수가 많기 때문에 소스 코드 제공
방식으로 웹사이트를 선호하는 경향이 있으며, B2B 기업은 상대적으로 고객 수가 적어 개별 제공이 가능
하다.
4.1.2. 오픈소스 소프트웨어 사용 범위
기업 내부에서 오픈소스를 어느 범위까지 사용하는지를 파악해야 한다. 대부분의 오픈소스 라이선스는 “배포” 시 의무를 부과하므로, 내부 전용 소프트웨어는 컴플라이언스 대상에서 제외될 수 있다. 이에 따라 사용 현황만 파악하고 별도 절차는 생략할 수 있다. 사내에서만 사용하는 대표적인 예는 사내 근태 시스템 이나 개발 과정에서만 사용하고 실제 외부로 배포하는 제품 내에 탑재되지 않는 테스트 프로그램 등이다.
4.1.3. 외부 소프트웨어 유입 여부
소프트웨어의 복잡성이 증가함에 따라 외부 소프트웨어를 구매하거나 협업을 통해 개발하는 경우가 많아 졌다. 외부에서 유입된 소프트웨어에 오픈소스가 포함되어 있다면, 해당 소프트웨어를 배포하는 기업이 라이선스 준수 책임을 지므로, 이에 맞는 프로세스를 수립해야 한다. 왜냐하면, 외부에서 유입된 소프트웨 어라 하더라도 해당 소프트웨어 내에 오픈소스 소프트웨어가 포함되어 있다면 오픈소스 라이선스 준수 의 무는 일차적으로 해당 소프트웨어를 배포하는 기업에 있기 때문이다.
4.1.4. 소프트웨어 개발 범위 및 규모
소프트웨어 개발 범위와 개발자 수에 따라 컴플라이언스 도구의 도입 및 자동화 수준을 달리할 수 있다.
자체 개발 여부, 외주 개발 여부에 따라 오픈소스 거버넌스 체계 및 관련 도구도 달라지므로, 이를 명확히
파악해야 한다.
오픈소스 거버넌스 체계를 성공적으로 운영하기 위해서는 조직별로 명확한 역할을 정의하고, 유기적인 협
업 체계를 구축하는 것이 중요하다. 특히 오픈소스 소프트웨어는 기업 전반의 다양한 조직과 연결되어 사
용되기 때문에, 개발, 구매, 법무, 교육, 정책 등 각 조직이 거버넌스에 어떻게 기여하는지를 사전에 정의
하고 운영해야 한다.
4.2. 조직 구성
오픈소스 거버넌스 체계를 성공적으로 운영하기 위해서는 조직별로 명확한 역할을 정의하고, 유기적인 협 업 체계를 구축하는 것이 중요하다. 특히 오픈소스 소프트웨어는 기업 전반의 다양한 조직과 연결되어 사 용되기 때문에, 개발, 구매, 법무, 교육, 정책 등 각 조직이 거버넌스에 어떻게 기여하는지를 사전에 정의 하고 운영해야 한다.
4.2.1. 개발 조직
개발 조직은 오픈소스 소프트웨어를 실제로 사용하는 주체로서, 거버넌스 체계에서 핵심적인 역할을 수행
한다. 오픈소스의 다운로드 경로나 적용 방식, 사용된 코드의 위치 및 범위를 가장 정확하게 파악할 수 있
는 조직이므로, 다음과 같은 역할을 담당해야 한다.
• 오픈소스 도입 시점에서 라이선스 유형과 의무 사항을 사전에 검토
• 오픈소스 담당 조직의 정책 및 가이드라인에 따라 개발 설계 및 구현
• 오픈소스 식별 도구 및 컴플라이언스 결과에 대한 기술적 해석
• 코드 내 포함된 오픈소스 여부를 명확하게 확인
개발 조직은 기술적 측면뿐 아니라, 라이선스 식별 능력과 정책 이해 수준을 함께 갖추는 것이 요구되며,
오픈소스 거버넌스 실행에 있어 가장 중심적인 협력 파트너가 된다.
4.2.2. 구매 조직
구매 조직은 외부로부터 소프트웨어 또는 관련 기술을 도입하는 과정에서 오픈소스 거버넌스와의 연계가
필요한 조직이다. 직접 개발을 수행하지 않더라도, 다음과 같이 컴플라이언스의 과정에 영향을 미친다.
• 외부 공급 제품에 포함된 오픈소스 여부 및 라이선스 정보 요구
• 계약 체결 전, 오픈소스 관련 조항에 불리한 내용이 포함되어 있는지 점검
• 관련 사항을 법무 조직과 협의하거나 검토 요청
• 납품 계약서에 오픈소스 컴플라이언스 관련 조건 명시
특히 협력사 또는 제3자로부터 납품받는 소프트웨어에도 컴플라이언스 의무가 존재할 수 있으므로, 구매조직이 최초 유입 단계에서부터 오픈소스 위험 요소를 사전에 차단하는 역할을 수행해야 한다.
4.2.3. 법무 조직
법무 조직은 오픈소스와 관련된 계약, 법적 리스크, 컴플라이언스 대응 등 전반적인 법률 검토 기능을 수행한다. 다음과 같은 역할을 중심으로 운영되어야 한다.
• 외부 소프트웨어 도입 시, 계약서 내 오픈소스 관련 조건의 법적 검토
• 자사 정책에 위반되는 조항이 포함된 경우, 수정 요구 또는 리스크 분석
• 새로운 오픈소스 라이선스 유형이 발견된 경우, 오픈소스 담당 조직과 공동 검토
• 배포 시 발생 가능한 법적 의무 사항에 대해 개발 및 정책 조직과 사전 협의
법무 조직은 오픈소스 컴플라이언스를 법적 관점에서 판단하고, 기업이 불필요한 법적 분쟁에 휘말리지 않도록 사전 예방하는 방어선 역할을 수행한다.
4.2.4. 교육 조직
교육 조직은 오픈소스 컴플라이언스 관련 지식을 기업 전반에 전파하고, 전 구성원이 기본적인 이해를 갖
출 수 있도록 교육 체계를 마련하는 역할을 수행한다. 주요 업무는 다음과 같다.
•개발자, 기획자, 구매자 등 역할에 따른 차등화된 교육 콘텐츠 설계
•오픈소스 정책, 절차, 라이선스 분류 등에 대한 정기 교육 운영
•외부 교육 기관 또는 온라인 교육 플랫폼 연계를 통한 교육 제공
•교육 결과 피드백 및 개선사항 수렴을 통한 체계 개선
오픈소스는 기술적 배경뿐 아니라 법적 요소를 포함하고 있으므로, 교육 조직은 이를 직무별 맞춤형 콘텐
츠로 구성하여 실무 적용 가능성을 높여야 한다.
4.2.5. 오픈소스 거버넌스 조직 (Open Source Program Office)
오픈소스 거버넌스 조직은 거버넌스 체계 전반을 주도하는 조직으로서, 정책 수립, 실행, 모니터링, 문화 확산까지 전사적 조율과 관리를 담당한다.
• 기업의 오픈소스 정책 수립 및 갱신
• 전사 차원의 오픈소스 사용 절차 및 승인 체계 운영
• 각 조직 간의 협업 체계 유지 및 조정 역할 수행
• 법무 조직과 협업하여 정책의 법적 정합성 확보
• 오픈소스 컴플라이언스 관련 시스템 구축 및 자동화 도구 도입
• 전사 대상 교육, 가이드 배포, 사례 공유 등의 문화 확산 활동 주도
오픈소스 담당 조직은 조직 내 모든 이해관계자들이 오픈소스 정책을 일관되게 이해하고 실천할 수 있도
록, 중앙 관리 기능과 커뮤니케이션 허브 역할을 동시에 수행해야 한다.
4.3. 전략 수립
오픈소스 소프트웨어를 활용하여 제품을 개발하고 판매하는 기업의 입장에서는, 기업의 연구개발(R&D)
전략에 부합하는 오픈소스 활용 방안과 비즈니스 모델, 라이선스 정책 등을 포함한 오픈소스 거버넌스 전
략을 수립할 필요가 있다.
전략 수립 시에는 오픈소스 소프트웨어를 통해 달성하고자 하는 기업의 목적을 명확히 정의해야 한다. 예
를 들어 오픈소스의 사용이 단순한 비용 절감을 위한 것인지, 업계 기술 표준을 따라가기 위한 전략적 선
택인지, 혹은 생태계 참여와 기술 혁신을 위한 것인지를 판단하여 그에 맞는 전략을 수립해야 한다.
또한 오픈소스 소프트웨어의 사용은 라이선스 준수 의무가 수반되기 때문에, 컴플라이언스 위험에 대한
사전 대응 전략도 마련해야 한다. 이를 위해서는 조직 내에 컴플라이언스를 관리할 수 있는 인력과 예산이
반드시 필요하며, 위험과 비용 사이의 균형점을 고려한 실효성 있는 전략 수립이 요구된다.
100% 완벽한 컴플라이언스를 달성하는 것이 이상적이지만, 현실적으로는 한계가 존재하므로, 기업은 각
상황에 적절한 수준의 대응 방안을 마련하여 효율적인 거버넌스를 운영하는 전략적 판단이 필요하다.
4.4. 정책 설정
기업의 오픈소스 전략을 수립한 이후에는 이를 실현할 수 있도록 구체적인 정책을 수립해야 한다. 오픈소
스 소프트웨어 관련 정책은 기업의 비즈니스 목표 및 기술 전략과 조화를 이루어야 하며, 조직 구성원들이
해당 정책을 준수할 수 있도록 명확하고 실효성 있게 정의되어야 한다.
오픈소스 정책에 포함될 수 있는 항목들에 대한 예시는 다음과 같다.
| 정책항목 | 설명 |
|---|---|
| 오픈소스 사용 | 사용 가능한 오픈소스 범위 및 승인 절차 |
| 오픈소스 교육 | 오픈소스 사용을 위한 교육 개발 및 운영 방안 |
| 오픈소스 라이선스 검증 | 오픈소스 라이선스 검증 방법 및 조치 방안 |
| 소스 코드 공개 | 오픈소스 라이선스 준수를 위한 소스 공개 방법 및 절차 |
| 오픈소스 기여 | 오픈소스 프로젝트를 생성하거나 외부 오픈소스 프로젝트에 기여하기 위한 방안 |
| 외부 업체 관리 | 외부 업체로부터 공급받는 오픈소스 소프트웨어 관리 방안 |
리눅스 재단에서 배포하고 있는 “Generic FOSS Policy”를 참고하면, 다음과 같은 정책을 샘플로 소개하고 있으니, 참고 자료로 활용할 수 있다.
• 컴플라이언스 프로세스 내에 포함해야 할 사항
• 배포하는 소프트웨어 내에 외부 소프트웨어를 포함하는 경우
• 서버 소프트웨어의 특별 규정
• 오픈소스 프로젝트에 기여할 때 규정
“Generic FOSS Policy”의 컴플라이언스 프로세스 내에 포함해야 할 사항에대한
정책은 다음을 참고할 수 있다.
회사 산출물에 포함된 모든 오픈소스 소프트웨어 식별
• 식별된 오픈소스 패키지를 사용하기 위해 오픈소스 담당 조직에 사용 허가를 받기 위한 요
청서를 제출
• 오픈소스 사용 요청에 대한 검토 진행 (아키텍처 종속성 분석, 식별된 오픈소스 소프트웨어
에 대한 출처 분석, 라이선스 식별 및 분석, 지식재산권에 대한 잠재적 영향 분석 등)
• 오픈소스 사용 승인 결정
• 식별한 오픈소스에 대하여 라이선스 의무 사항 확인
• 오픈소스 라이선스에 대한 의무 사항 충족
정책은 지나치게 길고 복잡할 경우 오히려 현업 적용이 어려울 수 있으므로, 명료하고 간결한 형태로 정리 하는 것이 바람직하다. “Open Source Compliance in the Enterprise”에서 권장하는 오픈소스 사용 정책에 포함되어야 할 사항은 다음과 같다.
• 개발자들은 제품 내에 오픈소스를 포함할 때 승인을 받는 절차를 포함한다.
• 외부 업체로부터 받은 소프트웨어는 검사를 통하여 오픈소스가 포함되었는지 여부를 꼭 확
인하고, 제품 출시 전에 해당 라이선스 의무 사항을 충족할 수 있도록 확인해야 한다.
• 모든 소프트웨어는 외부 업체로부터 받은 소프트웨어 외에도 독점 소프트웨어, 오픈소스 소
프트웨어를 모두 검사하고 검토해야 한다.
• 제품은 고객에게 전달되기 이전에 오픈소스 라이선스 의무 사항을 모두 충족해야 한다.
• 오픈소스 사용이 동일하다고 하더라도 한 제품에 대한 승인이 다른 개발 제품의 승인을 의미
하는 것은 아니다.
• 변경된 모든 요소에 대해서 승인 절차를 다시 거쳐야 한다.
또한 GENIVI52에서 제안한 방식처럼, 라이선스를 “허용”, “제한”, “금지” 세 가지로 구분하고 이를 신호 등 방식으로 표시하는 것도 개발자 입장에서 직관적으로 라이선스 사용 가능 여부를 파악할 수 있어 효과 적이다.
52) GENIVI 는 차량 인포테인먼트(IVI: In-Vehicle Infotainment) 오픈소스 개발과 커넥티드 카를 위한 기술을 위한 비영리협의체이다. (https://www.genivi.org/)
| 분류 | 설명 | 예 |
|---|---|---|
| Green-light License | GENIVI의 리뷰를 거쳐 제한없이 사용될 수 있는 것으로 인정받은 라이선스 | MPL-2.0, Apache-2.0, MIT, BSD-3-Clause |
| Red-light License | 사용 금지된 라이선스 | GPL-3.0, LGPL-3.0, BSD-4-Clause |
| Orange-light License | 어떤 경우에 허용되는 라이선스로 사전 리뷰를 거쳐 사용할 수 있는 라이선스 | GPL-2.0, LGPL-2.1, Public Domain |
4.5. 프로세스 구축
오픈소스 거버넌스의 실행력을 확보하기 위해서는 조직 내 표준화된 프로세스를 수립해야 한다. 오픈소스 프로세스는 기업의 오픈소스 성숙도에 따라 단계적으로 확대될 수 있으며, 일반적으로 다음 세 가지 프로 세스로 구성된다.
4.5.1. 컴플라이언스 프로세스
컴플라이언스 프로세스는 오픈소스 라이선스 준수를 위한 핵심 프로세스로, 소프트웨어 배포 시 발생할
수 있는 법적 리스크를 방지하기 위해 필수적으로 구축해야 한다.
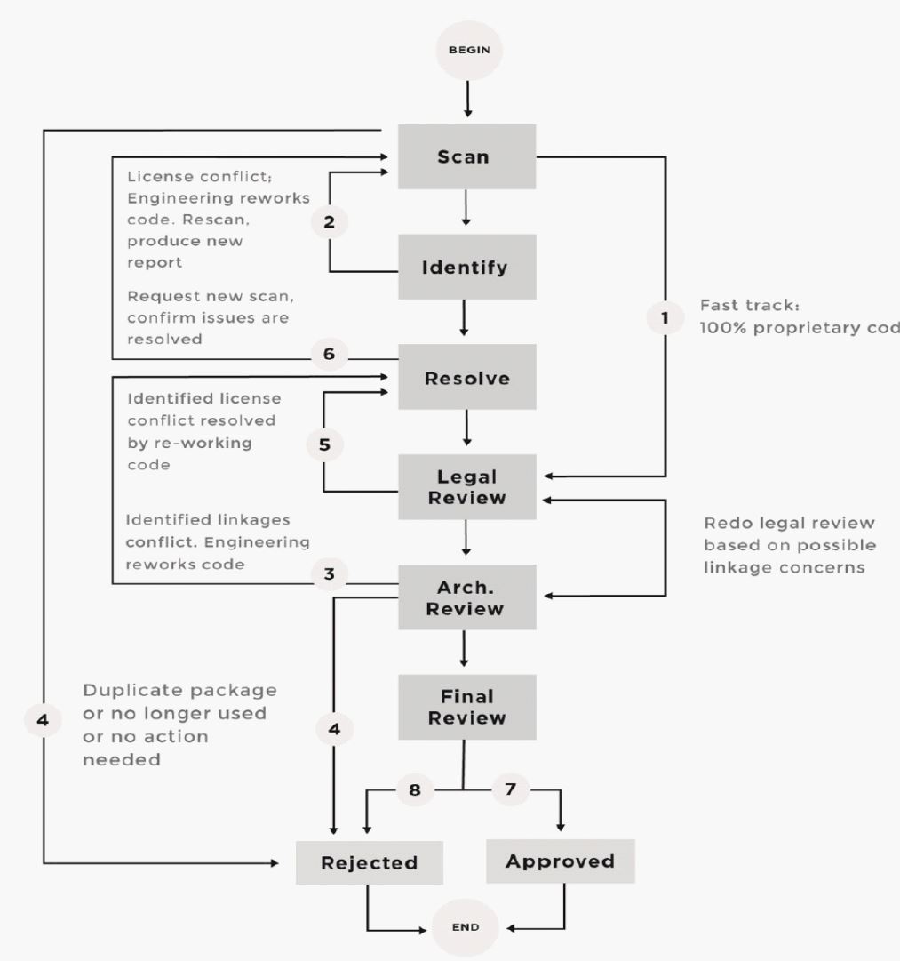
리눅스 재단에서 제안하는 &Open Source Compliance in the Enterprise&가이드는 컴플라이언스 프
로세스를 단계별로 설계할 수 있도록 구체적인 절차와 산출물을 제시하고 있다.
이 가이드를 참고하여 각 기업의 특성에 맞게 프로세스를 최적화할 수 있으며, 필요에 따라 일부 단계를
생략하거나 통합하여 운용할 수 있다.
각 단계에서는 다음과 같은 대표적인 산출물이 도출되어야 한다.
| 단계 | 산출물 |
|---|---|
| Identification | 리뷰를 위한 오픈소스 식별 |
| Audit | 소스 코드 출처와 라이선스 식별한 결과 |
| Resolve Issues | 회사 정책에 맞게 이슈 해결 |
| Reviews Audit Report | 결과 확인 및 해결된 이슈 표시 |
| Approvals | 승인된 오픈소스 버전 및 라이선스 의무 사항 명시 |
| Registration | 승인된 오픈소스 내역 등록 |
| Notices | 적절한 오픈소스 고지문 준비 |
| Verification | 배포를 위한 소스 패키지 확인 및 적절한 고지문이 제공되는지 확인 |
| Distribution | 소스 코드를 제공하기 위한 의무사항 충족 |
| Verification | 배포되는 산출물이 적절한지 확인 |
| 최종 | 소스 코드, 고지문 공개, 약정서 제공 |
하기 프로세스는 “Open Source Compliance in the Enterprise”에서 제안하는 프로세스별 입력과 산 출물이다. 앞의 각 단계별 산출물 표와 다음 프로세스별 산출물을 참고하여 각 단계에서 각 조직의 역할을 좀 더 구체적으로 생각해 볼 수 있다.
또한, 오픈소스 코드 분석 결과에 따라 검출 유형별로 승인 여부를 판단하고, 해당 내용을 체계적으로 문 서화해야 한다. 이를 통해 프로세스의 투명성과 일관성을 확보할 수 있다.
4.5.2. 기여 프로세스
기업의 오픈소스 사용 수준이 성숙해지면, 내부 개발 성과를 외부 오픈소스 프로젝트에 기여하거나 자체
오픈소스 프로젝트를 공개할 필요가 생긴다. 이 경우, 다음과 같은 기여 절차를 수립하여 운영해야 한다:
1. 개발 조직에서 기여 요청서 제출
2. 오픈소스 거버넌스 담당 조직(OSEC)53 및 오픈소스 검토 위원회(OSRB)54검토
3. 기여 대상 프로젝트의 라이선스 및 기술적 적합성 확인
4. 법무 조직의 최종 승인
5. 외부 프로젝트에 코드 공개
53) Open Source Executive Committee : 오픈소스 의사 결정 위원회
54) Open Source Review Board : 오픈소스 검토 위원회
리눅스 재단에서 배포하는 Generic OSRB Contribution Form55)은 기여 프로세스 문서화를 위한 템플 릿으로 활용할 수 있다.
4.5.3. 문의 대응 프로세스
사내 또는 외부로부터 접수되는 오픈소스 관련 문의나 요청에 대응하기 위한 프로세스도 필요하다. 이 프로세스는 다음과 같은 절차로 운영할 수 있다.
1. 문의 접수 및 내용 분류
2. 관련 조직(개발, 법무, 오픈소스 거버넌스 조직 등) 협의
3. 답변 작성 및 검토
4. 대응 내용 기록 및 사례 축적
5. 향후 정책 및 프로세스 개선 반영
55) https://www.linuxfoundation.org/blog/blog/generic-osrb-contribution-form
오픈소스 컴플라이언스 대응 과정에서 발생하는 문의나 이슈는 기업의 오픈소스 정책 및 절차의 취약점을 드러낼 수 있는 기회이므로, 반복되는 이슈는 별도의 개선 과제로 관리하는 것이 바람직하다.
오픈소스 거버넌스는 단순히 오픈소스의 사용을 관리하는 수준을 넘어, 기업의 기술 전략, 법 적 리스크 관리, 외부 생태계와의 협업까지 포괄하는 중요한 경영 요소이다. 효과적인 거버넌 스 체계를 구축하기 위해서는 조직 내 명확한 정책과 절차, 역할 분담은 물론, 각 프로세스가 실 제 현업에서 작동하도록 체계적으로 설계되어야 한다. 또한 오픈소스 사용은 한 번의 점검으 로 끝나는 활동이 아니라, 지속적으로 점검하고 개선해 나가야 하는 지속가능한 관리 활동이다. 따라서 각 프로세스는 변화하는 기술 환경, 사업 전략, 법적 요구사항에 유연하게 대응할 수 있도록 주기 적으로 검토하고 보완하는 것이 바람직하다. 전사적으로 오픈소스에 대한 이해와 책임 있는 사용 문화가 자리잡을 때, 오픈소스 거버넌스 체계는 단순한 리스크 대응을 넘어 기업의 혁신과 경쟁력 확보를 지원하 는 기반이 될 수 있다.
